Vishay SiC461/62/63/64 microBuck® Regulators

Vishay SiC461, SiC462, SiC463, and SiC464 microBuck® Regulators are wide input voltage, high-efficiency, synchronous DC-DC buck converters with integrated high-side and low-side power MOSFETs. The power stage of these devices is capable of supplying a high continuous current at up to 2MHz switching frequency. Vishay SiC461/62/63/64 regulators produce an adjustable output voltage down to 0.8V from a 4.5V to 60.0V input rail to accommodate a variety of applications, including computing, consumer electronics, telecom, and industrial.

The architecture of the SiC461, SiC462, SiC463, and SiC464 allows for an ultrafast transient response with minimum output capacitance and tight ripple regulation at a very light load. These devices enable loop stability regardless of the type of output capacitor used, including low ESR ceramic capacitors. These devices also incorporate a power-saving scheme that significantly increases light load efficiency. These regulators integrate a full protection feature set, including over-current protection (OCP), output overvoltage protection (OVP), short-circuit protection (SCP), output undervoltage protection (UVP), and over-temperature protection (OTP). The devices also have UVLO for input rail and a user-programmable soft start.

The Vishay SiC461, SiC462, SiC463, and SiC464 DC-DC microBuck Converters are offered in a lead-free, power-enhanced PowerPAK MLP55-27L package.

Features

  • Versatile
    • 4.5V to 60V input voltage single-supply operation
    • Adjustable output voltage down to 0.8V
    • Scalable solution 2A (SiC464), 4A (SiC463), 6A (SiC462), 10A (SiC461)
    • Output voltage tracking and sequencing with pre-bias start-up
    • ±1% output voltage accuracy at -40°C to +125°C
  • Highly efficient
    • 98%  peak efficiency
    • 4μA supply current at shutdown
    • 235μA operating current, not switching
  • Highly configurable
    • 100kHz to 2MHz adjustable switching frequency
    • Adjustable soft start and adjustable current limit
    • 3 modes of operation, forced continuous conduction, power save, or ultrasonic
  • Robust and reliable
    • Output over-voltage protection
    • Output under-voltage / short circuit protection with auto retry
    • Power Good flag and over-temperature protection
    • -40°C to +105°C ambient operating temperature range
    • 5.0mm x 5.0mm PowerPAK MLP55-27L package

Applications

  • Industrial and automation
  • Home automation
  • Industrial and server computing
  • Networking, telecom, and base-station power supplies
  • Unregulated wall transformer
  • Robotics
  • Remote control cars, planes, and drones
  • Battery management systems
  • Power tools
  • Vending machines, ATMs, and slot machines

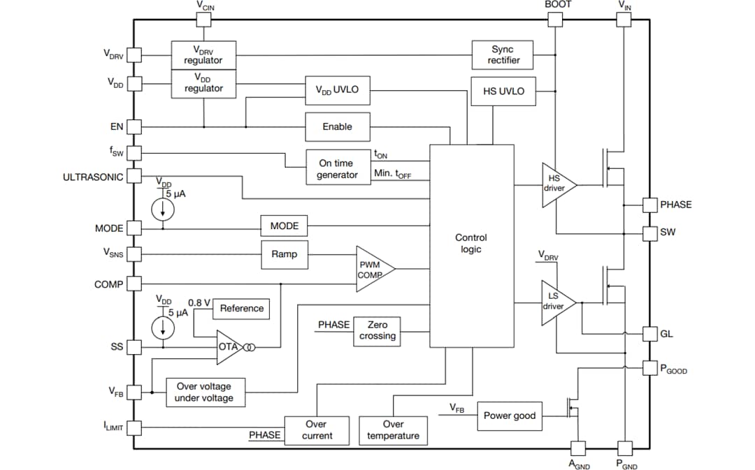
Block Diagram

Block Diagram - Vishay SiC461/62/63/64 microBuck® Regulators

Typical Application Circuit

Application Circuit Diagram - Vishay SiC461/62/63/64 microBuck® Regulators
Publicado: 2020-12-11 | Actualizado: 2025-01-09