Vicor DCM3623 Isolated & Regulated DC-DC Converters

Vicor DCM3623 Isolated and Regulated DC-DC Converters operate from an unregulated, wide-range input to generate an isolated output. With high-frequency zero voltage switching (ZVS) topology, the DCM3623 converters consistently deliver high efficiency across the input line range. Modular DCM3623 converters and downstream DC-DC products support efficient power distribution, providing superior power system performance and connectivity from a variety of unregulated power sources to the point of load. Vicor DCM3623 Isolated and Regulated DC-DC Converters are suitable for a variety of applications. This includes railroad applications where the 3000VDC isolation voltage and wide 43VDC to 154VDC input voltage range can be used in both 72VDC and 110VDC nominal systems.

Features

  • Five input voltage families
    • 15V (9V to 75V)
    • 24V (18V to 36V)
    • 28V (16V to 50V)
    • 30V (9V to 50V)
    • 48V (36V to 75V)
    • 100V (43V to 154V)
  • Peak efficiencies approaching 93%
  • ZVS high-frequency switching enables low-profile, high-density filtering
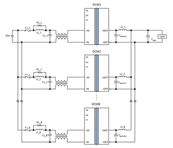
  • Up to 8x units can be paralleled, utilizing a sharing strategy that permits dissimilar line voltages across an array
  • Overvoltage, overcurrent, ultraviolet, short-circuit, and thermal protection

Applications

  • Industrial
  • Process control
  • Transportation and heavy equipment
  • Defense and aerospace

Videos

Solutions to Challenges

Vicor DCM3623 Isolated & Regulated DC-DC Converters

Application Circuits

Publicado: 2018-01-09 | Actualizado: 2025-09-12