Texas Instruments UCC21710QDWEVM-025 Evaluation Board

Texas Instruments UCC21710QDWEVM-025 Evaluation Board is a compact, single-channel, isolated gate driver board. The UCC21710QDWEVM-025 Board provides drive, bias voltages, protection, and diagnostic needed for SiC MOSFET and Si IGBT Power Modules, housed in 150 x 62 x 17mm and 106 x 62 x 30mm packages.

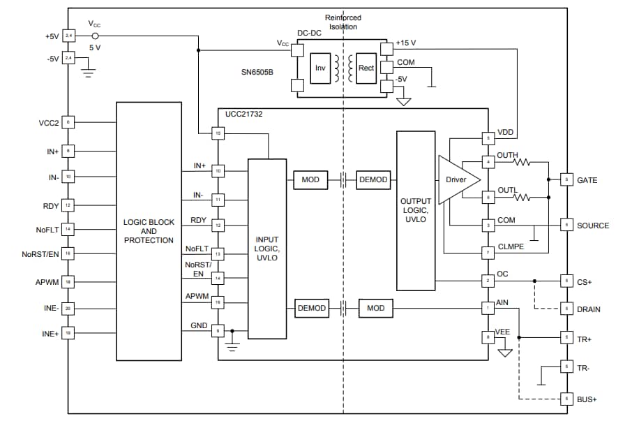
The Texas Instruments UCC21710QDWEVM-025 Evaluation Board is based on the UCC21710 5.7kVrms reinforced isolation drivers with 8.0mm creepage and clearance. The UCC21710QDWEVM-025 includes SN6505B-based isolated DC-DC transformer bias supplies.

Features

  • 10A peak, split output drive current with programmable drive voltages
  • Two 5.7kVrms reinforced isolated channels to support up to 1700V input rail
  • Short circuit protection with soft turn OFF and Miller clamp with internal FET
  • Robust noise-immune solution with CMTI >100V/ns

Applications

  • Solar inverters
  • Motor drives
  • HEV/EV chargers

Layout

Texas Instruments UCC21710QDWEVM-025 Evaluation Board

Block Diagram

Block Diagram - Texas Instruments UCC21710QDWEVM-025 Evaluation Board
Publicado: 2019-12-26 | Actualizado: 2024-02-19