Texas Instruments TPSM84A21/22 SWIFT™ Power Modules

Texas Instruments TPSM84A21/22 SWIFT™ Power Modules are an easy-to-use integrated power solution. These modules combine the TPS54A20 with power MOSFETs, shielded inductors, input and output capacitors, and passives into a low-profile package. This total power solution requires only one voltage setting resistor and eliminates the loop compensation and magnetics part selection from the design process. This completely integrated power solution allows standard applications to operate with no additional input or output capacitors. This feature also makes it so that only a single external resistor is needed to set the output voltage. The high-frequency operation, ultra-fast transient response, and accurate voltage regulation allow the Texas Instruments TPSM84A21/22 to meet tight regulation specs.

Features

  • Fully integrated power solution includes input and output capacitors
  • Only requires a single voltage setting resistor
  • 9mm × 15mm footprint
    • 2.3mm max. height
    • Pin compatible with TPSM84A21 or TPSM84A22
  • Ultra-fast load step response
  • Efficiencies up to 88% (TPSM84A21) or 90% (TPSM84A22)
  • 1% output voltage accuracy
  • 4MHz switching frequency
  • MSL 3 / 245°C peak reflow
  • Synchronizes to an external clock
  • Power Good output
  • Pre-bias output start-up
  • Programmable Under-Voltage Lockout (UVLO)
  • –40°C to +125°C operating IC junction range
  • –40°C to +85°C operating ambient range
  • Meets EN55022 Class B emissions

Applications

  • Telecom and wireless infrastructure
  • Test and measurement
  • Compact PCI/PCI Express/PXI Express

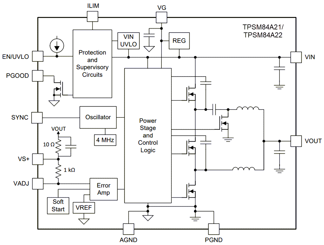
Functional Block Diagram

Block Diagram - Texas Instruments TPSM84A21/22 SWIFT™ Power Modules
Publicado: 2017-02-08 | Actualizado: 2023-11-03