Texas Instruments TPS92410 Switch Controlled Linear Controller

Texas Instruments TPS92410 Switch Controlled Direct Drive Linear Controller is an advanced linear driver with a high voltage start-up intended for use in low power, offline LED lighting applications. It can be used to regulate the average LED current through LEDs in conjunction with the TPS92411 direct drive switch. The Texas Instruments TPS92410 features a reference voltage that can be used to set the current level as well as the thermal foldback threshold. A multiplier is included to obtain an excellent power factor while maintaining good line regulation. Other features include under-voltage lockout, over-voltage protection, forward phase dimmer detection with a change to the constant current mode, thermal foldback, and thermal shutdown.

Features

  • A multiplier for Good PFC, Line Regulation, and Low THD
  • VIN Range From 9.5V to 450V
  • Compatible with Phase Dimmers
  • Analog Dimming Input with LED Turn-Off
  • Programmable Overvoltage Protection
  • Precision 3V Reference
  • Thermal Foldback
  • Thermal Shutdown
  • No Inductor Required
  • 13 Pin, High-Voltage, SOIC Package

Applications

  • LED Drivers
  • LED Light Bulb Replacement

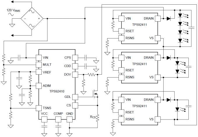
Simplified Schematic

Texas Instruments TPS92410 Switch Controlled Linear Controller

Evaluation Modules

Texas Instruments TPS92410EVM-001 and TPS92410EVM-002 Evaluation Modules implement a 120V or 230V linear regulator dimming solution using theTPS92410 and TPS92411 integrated circuits from Texas Instruments. The TPS92410 is a linear controller with analog dimming functionality, thermal foldback, and a mode switch function to improve compatibility with phase dimmers. The EVM can support applications of ~5.5W or up to ~12W.
View Product List

Publicado: 2014-09-10 | Actualizado: 2022-03-11