Texas Instruments TPS7H5020EVM Evaluation Module

Texas Instruments TPS7H5020EVM Evaluation Module is designed to quickly and easily demonstrate the operation of a single TPS7H5020-SP current-mode PWM controller with an integrated gate driver and a GaN FET in a boost configuration. The TPS7H502x is a radiation-hardness-assured, single-ended PWM controller with an integrated gate driver that can operate in silicon and gallium nitride (GaN) power semiconductor-based converter designs.

The TI TPS7H5020EVM board supplies footprints that can be populated with additional components and test points to enable the testing of custom setups and performance validation.

Features

  • Input voltage range from 5V to 12V
  • 15V at 1A output
  • GaN FET
  • 1MHz switching frequency
  • 0.6V ±1% voltage reference over temperature, radiation, and line and load regulation
  • Adjustable slope compensation and soft start
  • Optional PVIN connection to VIN or VLDO

Applications

  • Space satellite power supplies
  • Communications payload
  • Command and data handling
  • Optical imaging payload
  • Radar imaging payload
  • Satellite electrical power system

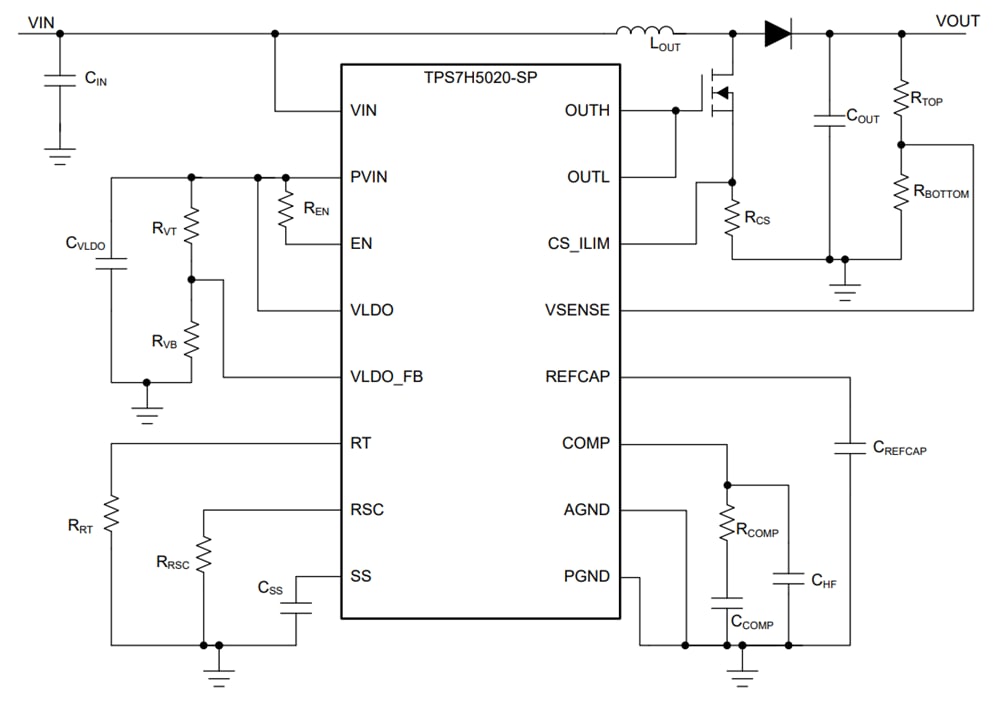
Simplified Schematic

Schematic - Texas Instruments TPS7H5020EVM Evaluation Module

Layout

Location Circuit - Texas Instruments TPS7H5020EVM Evaluation Module
Publicado: 2025-05-30 | Actualizado: 2025-09-14