Texas Instruments TPS7H1121EVM-CVAL Evaluation Module
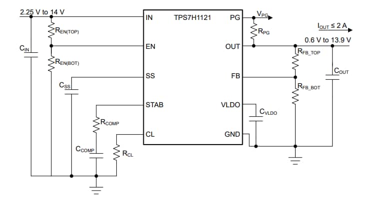
Texas Instruments TPS7H1121EVM-CVAL Evaluation Module demonstrates the operation of a single TPS7H1121-SP LDO regulator. The board equips footprints that can be populated with additional components. The TI TPS7H1121EVM-CVAL Evaluation Module enables the device to test customized configurations, test points, and SMA connectors for easy performance validation.Features
- Input voltage ranges from 2.25V to 14V
- 2A maximum output current
- ±1.5% accuracy over line, load, and temperature
- Externally regulated 5V PGOOD supply
- Optional external control loop compensation utilizing the STAB pin
PCB Layout
Functional Block Diagram
Simplified Schematic
Programmable Current Limit Protection Area
Publicado: 2024-07-09
| Actualizado: 2025-09-12
