Texas Instruments TPS7A4700 1A Low-Dropout Linear Regulators

Texas Instruments TPS7A4700 Low Noise, 1A Low-Dropout Linear Regulators are positive voltage (+36V), ultra-low-noise (4.17µVRMS) linear regulators capable of sourcing a 1A load. The modules offer an output voltage that is fully user-adjustable via a printed circuit board (PCB) layout without the need for external resistors or feed-forward capacitors, reducing overall component count. The TI TPS7A4700 LDO series is designed with bipolar technology, primarily for high-accuracy, high-precision instrumentation applications where clean voltage rails are critical to maximize system performance. These devices are ideal for powering operational amplifiers, analog-to-digital converters (ADCs), digital-to-analog converters (DACs), and other high-performance analog circuitry in critical applications such as medical, RF, and test-and-measurement.

Features

  • 3V to 36V input voltage range
  • 4.17µVRMS output voltage noise (10Hz, 100kHz)
  • Power supply ripple rejection
    • 82dB (100Hz)
    • ≥55dB (10Hz, 10MHz)
  • 1A output current
  • 307mV dropout voltage at 1A
  • CMOS logic level-compatible enable pin
  • ANY-OUT™ (user-adjustable output via PCB layout)
    • No external resistors or feed-forward capacitors required
    • 1.4V to 20.5V output voltage range
  • Built-in fixed current limit and thermal shutdown
  • High thermal performance 5mm x 5mm QFN package
  • -40°C to +125°C operating temperature range

Applications

  • Voltage-controlled oscillators (VCO)
  • Frequency synthesizers
  • Test and measurement applications
  • Medical
  • RX, TX, and PA circuitry
  • Supply rails for operational amplifiers
  • DACs, ADCs, and other high-precision analog circuitry
  • Audio applications
  • Post DC/DC converter regulation and ripple filtering
  • Industrial instrumentation
  • Base stations and telecom infrastructure

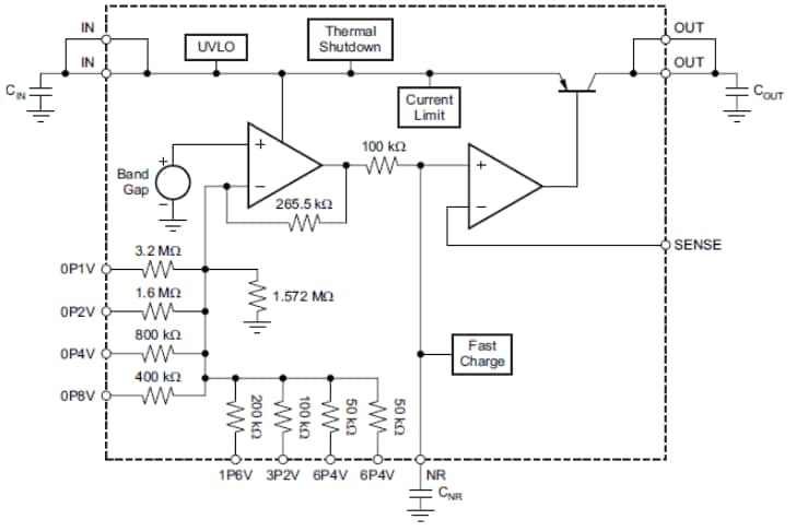
Functional Block Diagram

Block Diagram - Texas Instruments TPS7A4700 1A Low-Dropout Linear Regulators

TI Reference Designs Library

TI Reference Designs - Texas Instruments TPS7A4700 1A Low-Dropout Linear Regulators
Publicado: 2012-08-07 | Actualizado: 2024-05-02