Texas Instruments TPS61099x Synchronous Boost Converters
Texas Instruments TPS61099x Synchronous Boost Converters operate with a 1µA ultra-low quiescent current. The device is designed for products powered by alkaline NiMH rechargeable, Li-Mn, or rechargeable Li-Ion batteries. This device is intended for which high efficiency under light load conditions is critical to achieving a long battery life operation. The TPS61099x boost converter uses a hysteretic control topology to obtain maximal efficiency at minimal quiescent current. The device only consumes 1µA quiescent current under light load conditions and can achieve up to 75% efficiency at 10µA load with fixed output voltage version. The TPS61099x can also support up to 300mA output current from 3.3V to 5V conversion and achieve up to 93% at 200mA load.Features
- 600nA Ultra-low IQ into VOUT pin
- 400nA Ultra-low IQ into VIN pin
- Operating input voltage from 0.7V to 5.5V
- Adjustable output voltage from 1.8V to 5.5V
- Fixed output voltage versions available
- Minimum 0.8A switch peak current limit
- Regulated output voltage in down mode
- True disconnection during shutdown
- Up to 75% efficiency at 10µA load with fixed output voltage versions
- Up to 93% efficiency from 10mA to 300mA load
- 6-Ball 1.23mm x 0.88mm WCSP package and 2mm x 2mm WSON package
Applications
- Memory LCD bias
- Optical heart rate monitor LED bias
- Wearable applications
- Low power wireless applications
- Portable products
- Battery-powered systems
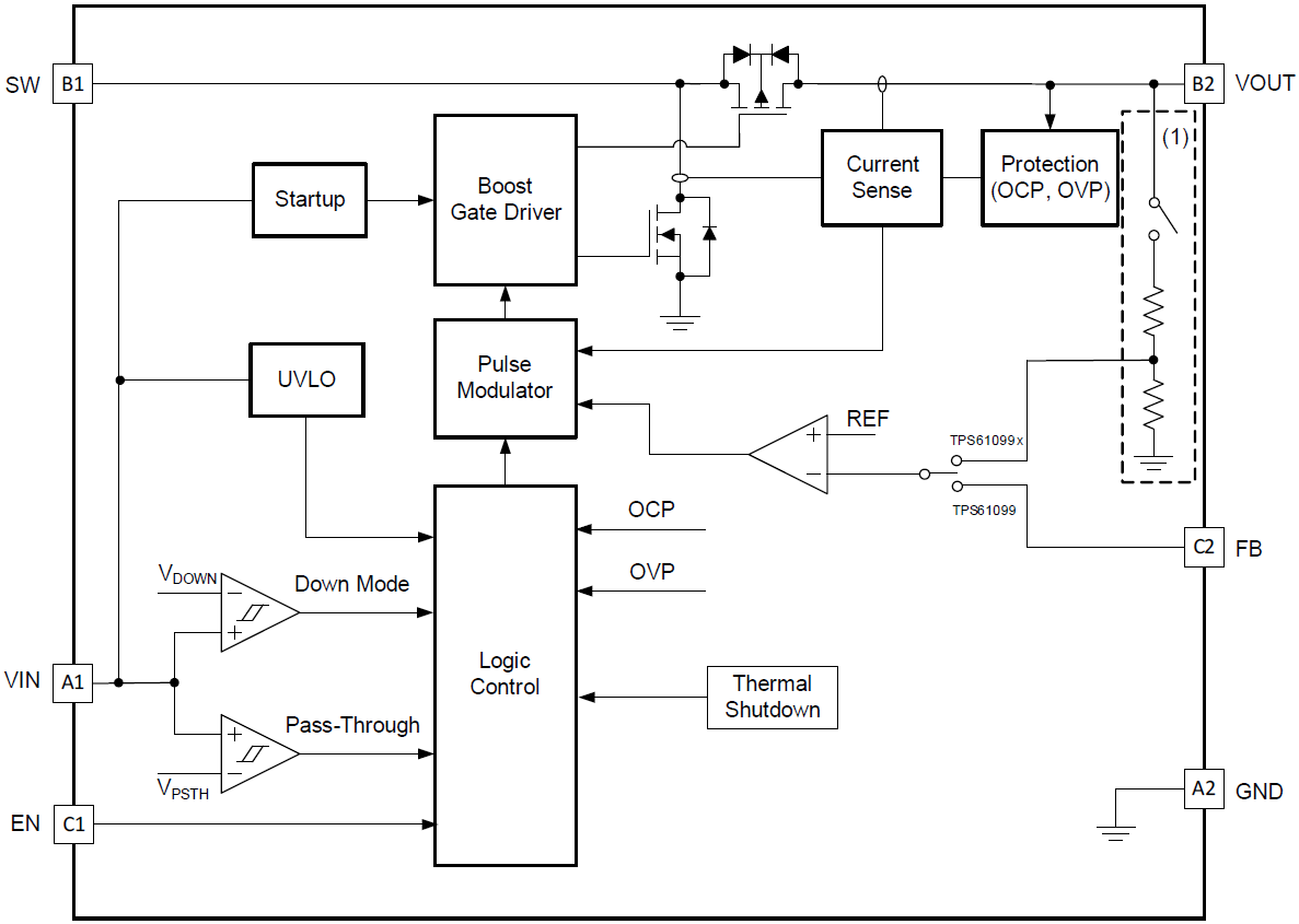
Functional Block Diagram
Publicado: 2017-08-10
| Actualizado: 2023-01-11
