Texas Instruments TPS54240/TPS54240-Q1 Step-Down DC/DC Converter

Texas Instruments TPS54240/TPS54240-Q1 Step-Down SWIFT™ DC/DC Converter features a 3.5V to 42V input voltage range and an integrated 200mΩ high-side MOSFET. The TPS54240/TPS54240-Q1 provides high efficiency at light loads with a pulse skipping Eco-Mode™. A low ripple pulse skip mode reduces the no load, regulated output supply current to 138µA. TI TPS54240/TPS54240-Q1 is targeted for use in 12V and 24V industrial and commercial low power systems as well as GSM and GPRS modules in fleet management, e-meters, and security systems. TI TPS54240-Q1 devices are AEC-Q100 qualified for automotive applications.

Features

  • 3.5V to 42V input voltage range
  • 200mΩ high-side MOSFET
  • High efficiency at light loads with a pulse skipping Eco-Mode™
  • 138µA operating quiescent current
  • 1.3µA shutdown current
  • 100kHz to 2.5MHz switching frequency
  • Synchronizes to external clock
  • Adjustable slow start/sequencing
  • UV and OV power good output
  • Adjustable UVLO voltage and hysteresis
  • 0.8V internal voltage reference

Applications

  • 12V and 24V industrial and commercial low power systems
  • GSM, GPRS modules in fleet management, E-meters, and security systems

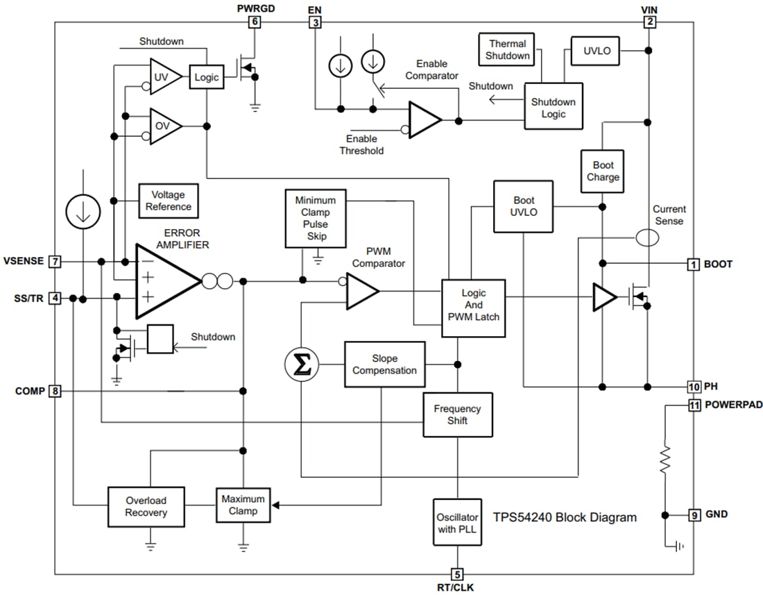
Functional Block Diagram

Block Diagram - Texas Instruments TPS54240/TPS54240-Q1 Step-Down DC/DC Converter
Publicado: 2010-09-10 | Actualizado: 2022-03-11