Texas Instruments TPS3840/TPS3840-Q1 Nanopower Voltage Supervisors
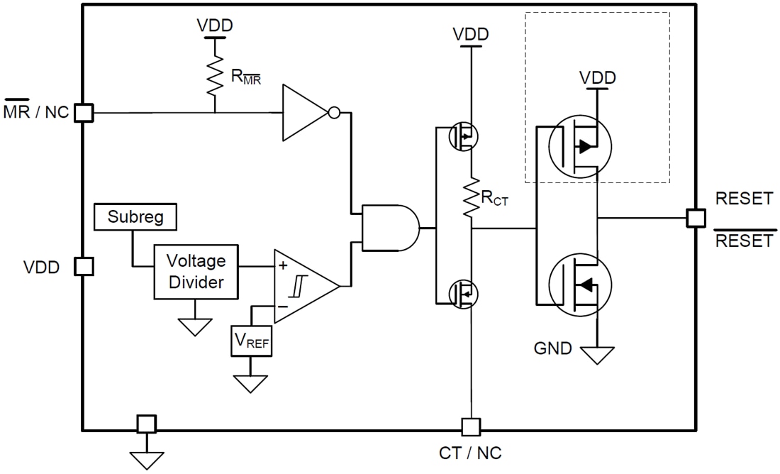
Texas Instruments TPS3840/TPS3840-Q1 Nanopower High-Input Voltage Supervisors come with a wide Vin, which allows monitoring 9V rails or batteries without external components and 24V rails with external resistors. Nano-Iq extends battery life for low-power applications and minimizes current consumption using external resistors. Fast start-up delay allows the detection of a voltage fault before the rest of the system powers up, providing maximum safety in hazardous start-up fault conditions. Low Power-on-Reset (VPOR) prevents false resets, premature enable or turn-on of the next device, and proper transistor control during power-up and power-down.The reset output signal is asserted when the voltage at VDD drops below the negative voltage threshold (VIT-) or when the manual reset (MR) is pulled to a low logic (VMR_L). The reset signal is cleared when VDD rises above VIT- plus hysteresis (VIT+), manual reset is floating or above VMR_H, and the reset time delay (tD) expires. Reset time delay can be programmed by connecting a capacitor between the CT pin and ground. For a fast reset, the CT pin can be left floating. Additional features include built-in glitch immunity protection for MR and VDD, built-in hysteresis, and low open-drain output leakage current (ILKG(OD)). The Texas Instruments TPS3840-Q1 devices are AEC-Q100 qualified for automotive applications.
Features
- 1.5V to 10V wide operating voltage
- 300nA (typ.), 700nA (max.) nano supply current
- Fixed threshold voltage (VIT-)
- Threshold from 1.6V to 4.9V in 0.1V steps
- High accuracy: 1% (typ.), 1.5% (max.)
- Built-in hysteresis (VIT+)
- 1.6V < VIT- ≤ 3.0V = 100mV (typ.)
- 3.1V ≤ VIT- < 4.9V = 200mV (typ.)
- 220µs (typ.), 350µs (max.) start-up delay (tSTRT):
- Programmable reset time delay (tD)
- 50µs (no capacitor) to 6.2s (10µF)
- Active-low manual reset (MR)
- Three output topologies
- TPS3840DL: open-drain, active-low (RESET), requires a pull-up resistor
- TPS3840PL: push-pull, active-low (RESET)
- TPS3840PH: push-pull, active-high (RESET)
- –40°C to +125°C wide temperature range
- SOT23-5 (DBV) package
Applications
- Grid infrastructure: circuit breaker, smart meter, other monitoring and protection equipment
- Factory automation: field transmitter, PLC
- Building automation: fire safety, smoke detector, and HVAC
- Electronic point of sale
- Portable, battery-powered systems
Datasheets
Functional Block Diagram
Publicado: 2019-06-07
| Actualizado: 2023-09-22
