Texas Instruments TPS2596xx 2.7V to 19V eFuses
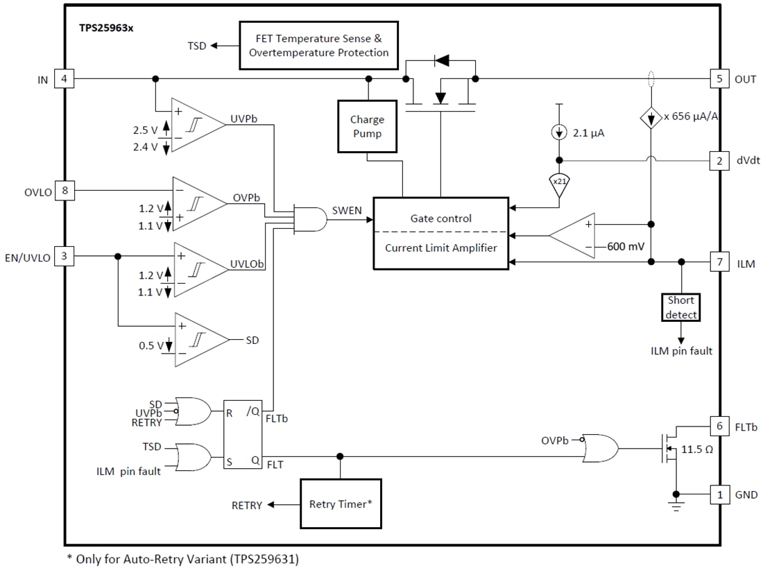
Texas Instruments TPS2596xx 2.7V to 19V eFuses with integrated FET hot-swap devices are highly integrated circuit protection and power management solutions in a small package. The devices provide multiple protection modes using very few external components and are a robust defense against overloads, short circuits, voltage surges, and excessive inrush current. The output current limit level can be set with a single external resistor. It is also possible to get an accurate sense of the output load current by measuring the voltage drop across the current limit resistor. Applications with particular inrush current requirements can set the output slew rate with a single external capacitor. For the TPS25962x variants, internal clamping circuits limit the output to a safe fixed maximum voltage (pin selectable) with no external components in case of an input overvoltage condition. The Texas Instruments TPS25963x variants allow setting a user-defined overvoltage cutoff threshold.Features
- Wide input voltage range: 2.7V to 19V
- 21V absolute maximum
- Low On-Resistance: Ron = 89mΩ (typical)
- Active high enable input with adjustable Undervoltage lockout (UVLO)
- Overvoltage protection options available
- Fast overvoltage clamp (3.8V, 5.7V, and 13.8V pin-selectable thresholds) with a response time of 5µs (typical)
- Adjustable overvoltage lockout (OVLO) with a response time of 1.3µs (typical)
- Adjustable current limit with load current monitor output (ILM)
- Current range: 0.125A to 2A
- Current limit accuracy
- ±10.4 % (maximum) across the current range
- ±5.5 % (maximum) at 1A current limit
- Immune to electrical fast transients (IEC 61000-4-4)
- Adjustable output slew rate control (dVdt)
- Overtemperature protection (OTP)
- Fault indication pin (FLT)
- UL 2367 recognition (pending)
- IEC 62368 CB certification (pending)
- Small footprint: 4.91mmx3.9mm SOIC package
- –40°C to +125°C operation and junction temperature range
Applications
- Energy meters
- UL 60335-1 15-W LPC in Appliances
- Refrigerators
- Dishwashers
- Washing machine and dryers
- Set-top boxes
- IP network cameras
TPS25962x Functional Block Diagram
TPS25963x Functional Block Diagram
Publicado: 2019-10-07
| Actualizado: 2023-12-06
