Texas Instruments TLV320AIC34EVM-K Eval Module & USB Motherboard
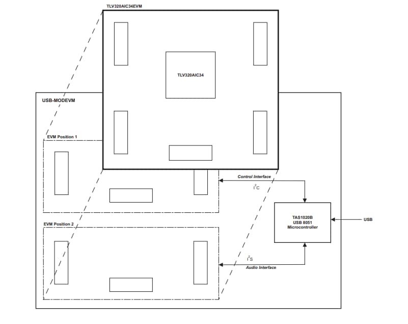
Texas Instruments TLV320AIC34EVM-K Evaluation Module and USB Motherboard is in the modular EVM form factor that directly evaluates device performance and operating characteristics and eases software development and system prototyping. The TLV320AIC34EVM-K is compatible with the 5-6K interface evaluation module (5-6KINTERFACE) and additional third-party boards that support the TI modular EVM format. This complete kit includes a USB-based motherboard, called the USB-MODEVM interface board, and evaluation software for Windows-based PCs. The USB connection from the PC offers power, control, and streaming audio data to the evaluation module for reduced setup and configuration. The TI TLV320AIC34EVM-K also allows external control signals, audio data, and power for advanced operation, which permits prototyping and connection to the rest of the evaluation/development system.Features
- 4-channel audio digital-to-analog converter (DAC)
- 102dBA signal-to-noise ratio (SNR)
- 16-, 20-, 24-, 32-bit data
- Supports rates from 8kHz to 96kHz
- 3D/bass/treble/EQ/de-emphasis effects
- Flexible power-saving modes and performance are available
- 4-channel audio analog-to-digital converter (ADC)
- 92dBA SNR
- Supports rates from 8kHz to 96kHz
- Digital signal processing and noise
- Filtering available during record
- 12 audio inputs
- Programmable in single-ended or fully-differential configurations
- 3-state capability for floating input configuration
- 14 audio output drivers
- Stereo 8Ω, 500mW/channel speaker drive capability
- Multiple fully-differential or single-ended headphone drivers
- Multiple fully-differential or single-ended line outputs
- Fully-differential mono outputs
- Low power: 15mW stereo, 48kHz playback with 3.3V analog supply
- Ultra-low-power mode with passive analog bypass
- Programmable input/output analog gains
- Automatic gain control (AGC) for record
- Programmable microphone bias level
- Dual programmable PLLs for flexible clock generation
Kit Contents
- TLV320AIC34EVM-K evaluation module
- 5-6KINTERFACE evaluation module
- Software on CD-ROM
- TLV320AIC34EVM-K user's guide
- TLV320AIC34 four-channel, low-power audio codec for portable audio and telephony datasheet
Front & Back View
Motherboard Layout
Block Diagram
Publicado: 2019-11-26
| Actualizado: 2025-03-05
