Texas Instruments TCA9511A Hot-Swappable I2C Bus & SMBus Buffer
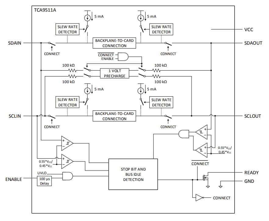
Texas Instruments TCA9511A Hot-Swappable I2C Bus and SMBus Buffer is a hot-swappable I2C bus buffer. The device supports I/O card insertion into an alive backplane without corruption of the data and clock buses. Control circuitry prevents the backplane-side I2C lines (in) from being connected to the card-side I2C lines (out) until a stop command or bus idle condition occurs on the backplane without bus contention on the card. The Texas Instruments TCA9511A provides bidirectional buffering when the connection is made, keeping the backplane and card capacitances separated. During insertion, the SDA and SCL lines are precharged to 1V to minimize the current required to charge the parasitic capacitance of the device.Features
- Supports bidirectional data transfer of I2C bus signals
- Operating power-supply voltage range of 2.3V to 5.5V
- TA ambient air temperature range of -40°C to 125°C
- 1V Precharge on all SDA and SCL lines prevents corruption during live insertion
- Accommodates standard mode and fast mode I2C devices
- Supports clock stretching, arbitration, and synchronization
- Powered-off high-impedance I2C pins
Applications
- Servers
- Enterprise switching
- Telecom switching equipment
- Base stations
- Industrial automation equipment
Block Diagram
Publicado: 2020-01-14
| Actualizado: 2024-05-03
