Texas Instruments LOG305 95dB Logarithmic Detector

Texas Instruments LOG305 95dB Logarithmic Detector supports an input frequency range of 200kHz to 100MHz and a typical dynamic range of 95dB. The LOG305 can support frequencies above these at reduced sensitivity. The Log Detector/RSSI Detector offers very low power consumption and facilitates single-ended inputs and unipolar or bipolar supplies. The LOG305 is intended for use in applications that require a wide dynamic range of voltage and signal measurement.

The TI LOG305 Logarithmic Detector is available in a 6-pin DRV package. The device is operational from a 2.7V to 5.25V supply and over the full ambient temperature range of -40°C to +125°C.

Features

  • 18VRMS to 1VRMS input range
  • -40°C to +125°C temperature
  • 95dB dynamic range
  • Log conformance error (LCE) = ±2dB
  • Signal detection from 200kHz to 100MHz
  • Quiescent current at 2.1mA max across temperature
  • 2.7V to 5.25V supply
  • Integrated Op Amp for buffering/gain adjustment

Applications

  • Ultrasonic distance and material sensing
  • Flow cytometry
  • ESD and high-energy EMI signal detection
  • ARC fault detection

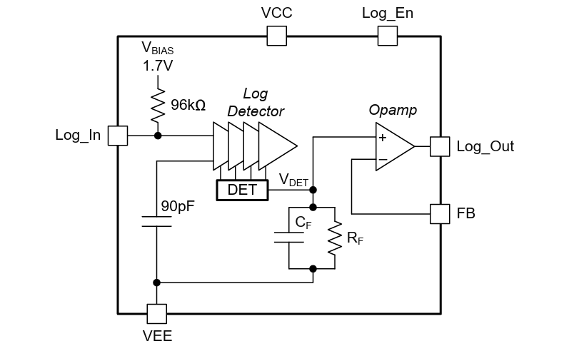
Functional Block Diagram

Location Circuit - Texas Instruments LOG305 95dB Logarithmic Detector
Publicado: 2026-02-06 | Actualizado: 2026-02-13