Texas Instruments LMX2820 Wideband RF Synthesizer

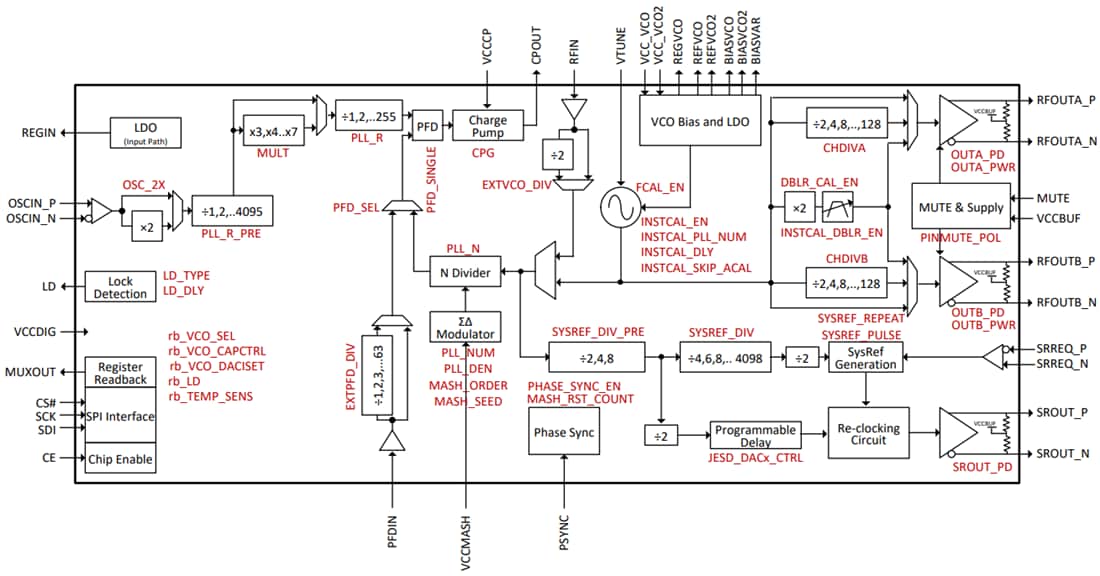
Texas Instruments LMX2820 Wideband RF Synthesizer is a high-performance synthesizer that can generate any frequency in the 45MHz to 22.6GHz range. The high-performance PLL with a figure of merit (FoM) of 236dBc/Hz and high phase detector frequency can attain very low in-band noise and integrated jitter. The high-speed N-divider has no pre-divider, thus significantly reducing the amplitude and number of spurs. There is also a programmable input multiplier to mitigate integer boundary spurs.

The Texas Instruments LMX2820 allows users to synchronize the output of multiple devices. It also enables applications that need a deterministic delay between input and output. The fast calibration algorithm reduces the VCO calibration time, enabling systems requiring fast frequency hopping. The LMX2820 can generate or repeat SYSREF that is compliant with the JESD204B standard, allowing for its use as a low-noise clock source for high-speed data converters. This synthesizer can also be used with an external VCO. A direct PFD input pin is provided to support offset mixing for low spurious transmission. The device runs from a single 3.3V supply and has integrated LDOs that eliminates the need for onboard low-noise LDOs.

Features

  • 45MHz to 22.6GHz output frequency
  • 36fs rms jitter (12kHz – 95MHz) at 6GHz
  • High-performance PLL
    • –236dBc/Hz figure of merit
    • –134dBc/Hz normalized 1/f noise:
    • -95dBc Integer Mode Spurs (fPD=100MHz)
    • High phase detector frequency
      • 400MHz integer mode
      • 300MHz fractional mode
    • Programmable input multiplier
    • Direct PFD input for offset mixing support allowing PLL N divider to be one for ultra-low jitter
  • 2.5µs fast VCO calibration time
  • Mute pin with 200ns mute/unmute time
  • –45dBc VCO leakage with doubler enabled
  • Support for external VCO up to 22.6GHz
  • Synchronization of output phase across multiple devices
  • Two differential RF outputs and one differential SYSREF output for JESD204B support

Applications

  • Radar and electronic warfare
  • 5G and mmWave wireless infrastructure
  • Microwave backhaul
  • Test and measurement equipment
  • High-speed data converter clocking

Functional Block Diagram

Block Diagram - Texas Instruments LMX2820 Wideband RF Synthesizer
Publicado: 2021-02-10 | Actualizado: 2022-03-11