Texas Instruments LM74912-Q1 Ideal Diode Controller
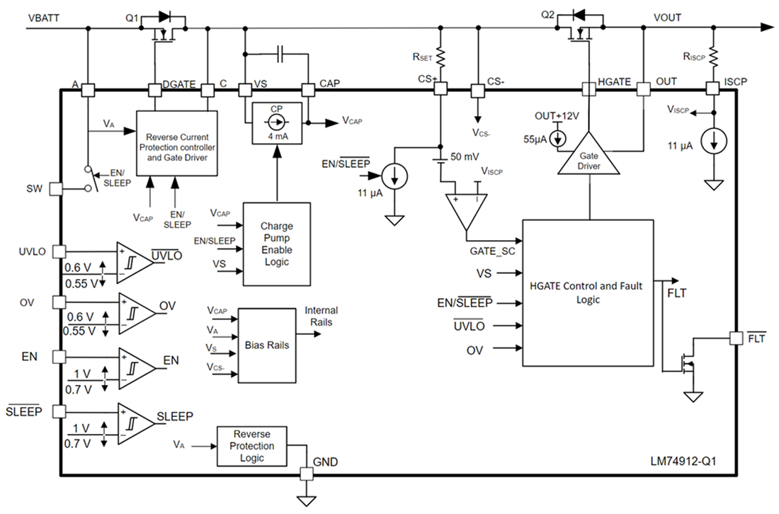
Texas Instrument LM74912-Q1 Ideal Diode Controller drives and controls external back-to-back N-channel MOSFETs. This feature is done to emulate an ideal diode rectifier with power path ON/OFF control with overvoltage, undervoltage, and output short-circuit protection. The wide input supply of 3V to 65V allows protection and control of 12V and 24V automotive battery-powered ECUs. The device can protect and withstand the loads from negative supply voltages down to -65V. An integrated ideal diode controller (DGATE) drives the first MOSFET to replace a Schottky diode for reverse input protection and output voltage holdup. With a second MOSFET in the power path, the device allows load disconnect (ON/OFF control) in case of overcurrent and overvoltage events using HGATE control. The device has an integrated current sense amplifier, which provides external MOSFET VDS sense-based short circuit protection with an adjustable current limit. When a short circuit condition is detected on the output, the device latches off the load disconnect MOSFET. The device features an adjustable overvoltage cut-off protection feature. The device features a SLEEP mode, which enables ultra-low quiescent current consumption (6µA) and, at the same time, provides a refresh current to the always ON loads when the vehicle is in the parking state. The Texas Instruments LM74912-Q1 has a maximum voltage rating of 65V.Features
- AEC-Q100 qualified for automotive applications
- Device temperature grade 1 (-40°C to +125°C ambient operating temperature range)
- Functional Safety-Capable
- Documentation available to aid functional safety system design
- 3V to 65V input range
- Reverse input protection down to -65V
- Drives external back-to-back N-channel MOSFETs in common drain configuration
- Ideal diode operation with 10.5mV A to C forward voltage drop regulation
- Low reverse detection threshold (-10.5mV) with fast response (0.5µs)
- 20mA peak gate (DGATE) turn-on current
- 2.6A peak DGATE turn-off current
- Adjustable overvoltage and undervoltage protection
- Output short circuit protection with MOSFET latched-off state
- Ultra-low power mode with 2.5µA shutdown current (EN=Low)
- SLEEP mode with 6µA current (EN=High, SLEEP=Low)
- Meets automotive ISO7637 transient requirements with a suitable transient voltage suppressor (TVS) diode
- Available in 4mm × 4mm 24-pin VQFN package
Applications
- Automotive battery protection
- ADAS domain controller
- Infotainment and cluster
- Automotive external amplifier
- Active ORing for redundant power
Functional Block Diagram
Publicado: 2024-01-12
| Actualizado: 2024-02-07
