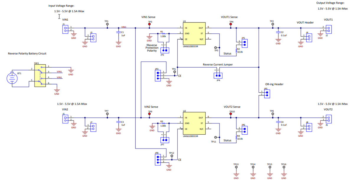
Texas Instruments LM66100EVM Evaluation Module

Texas Instruments LM66100EVM Evaluation Module is a two-layer PCB containing two LM66100 ideal diodes to evaluate OR-ing configurations. The LM66100EVM allows different input voltages (1.5V to 5.5V) under different loading conditions (0A to 1.5A). This provides a low-resistance pathway into and out of the device under testing. Test point connections enable the LM66100EVM to make accurate RON measurements. The Texas Instruments LM66100EVM allows evaluation of configurations such as Dual ORing and Reverse Polarity Protection.

Features

  • EVM enables evaluation of the LM66100 load switch
  • EVM allows access to the VIN, VOUT, GND, ST, and CE pin of the LM66100 load switch device
  • No input current consumption
  • 1.5V to 5.5V VIN input voltage range 
  • Onboard CIN and COUT capacitors

Schematic

Schematic - Texas Instruments LM66100EVM Evaluation Module
Publicado: 2019-04-22 | Actualizado: 2023-08-23