Texas Instruments LM5171/LM5171-Q1 Dual Bi-directional Controllers

Texas Instruments LM5171/LM5171-Q1 Dual Bi-directional Controllers support multiphase parallel operation with balanced current sharing in each phase. This controller also supports independent channel bi-directional operations, which allow the device to operate in a multiphase buck/boost or independent buck/boost mode. The LM5171/LM5171-Q1 controllers can be dynamically programmed to function in the Diode Emulation Mode (DEM) or Forced Pulse Width Modulation (FPWM) mode.

The LM5171 controller features a built-in 3.5V 1% reference voltage, 5A peak half-bridge gate drivers, a programmable soft-start timer, and a programmable cycle-by-cycle peak current limit function. This controller features Battery Testing Systems (BTSs), super-cap or battery backup power converters, and stackable high-power buck or boost applications.

Features

  • AEC-Q100 qualified for automotive applications
    • Device temperature grade 1: –40°C to +125°C ambient operating range
    • Device HBM ESD classification level 2
    • Device CDM ESD classification level C4B
  • 85V High-Voltage (HV) port and 80V Low-Voltage (LV) port maximum ratings
  • 1% typical accuracy of bi-directional current regulation
  • 1% typical accuracy of channel current monitoring
  • Programmable or adaptive dead-time control
  • Programmable oscillator frequency up to 1MHz with optional synchronization to the external clock
  • I2C interface for monitoring and diagnosis
  • Independent channel enabling control pins
  • Integrated current and voltage loop control
  • Built-in 3.5V 1% reference voltage
  • Integrated 5V 10mA bias supply
    5A peak half-bridge gate drivers
  • Programmable cycle-by-cycle peak current limit
  • Over-temperature shutdown
  • Dynamically selectable diode emulation and forced PWM operation modes
  • Programmable soft-start timer
  • Supports multiphase and independent channel operations
  • Supports urgent shutdown latch

Applications

  • Battery Testing Systems (BTSs)
  • Super-cap or battery backup power converters
  • Stackable high-power buck or boost devices

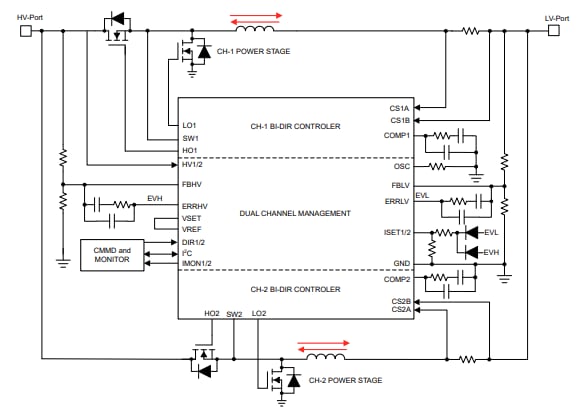
Simplified Application Circuit Diagram

Application Circuit Diagram - Texas Instruments LM5171/LM5171-Q1 Dual Bi-directional Controllers

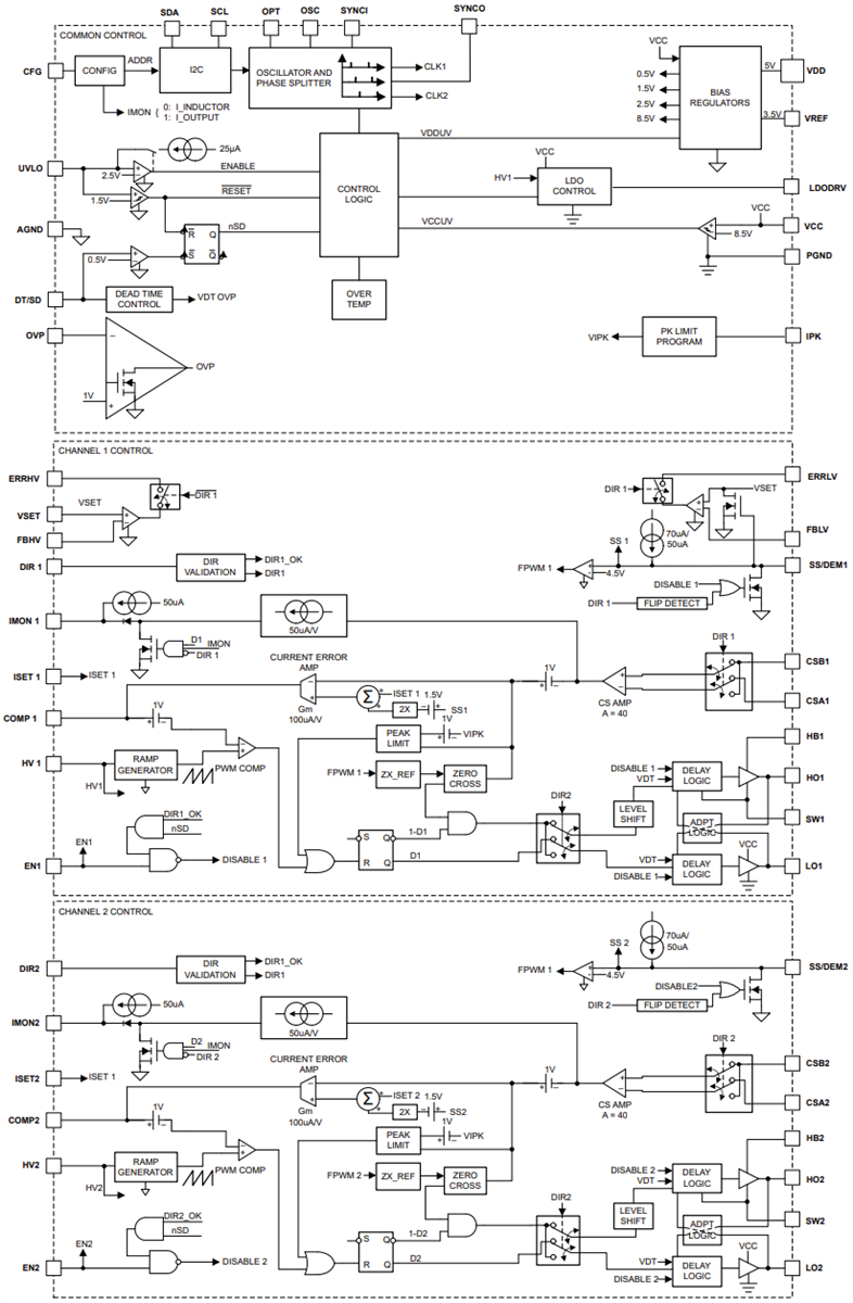
Block Diagram

Block Diagram - Texas Instruments LM5171/LM5171-Q1 Dual Bi-directional Controllers
Publicado: 2024-07-22 | Actualizado: 2026-01-06