Texas Instruments DRV8839 Dual Half-Bridge Driver

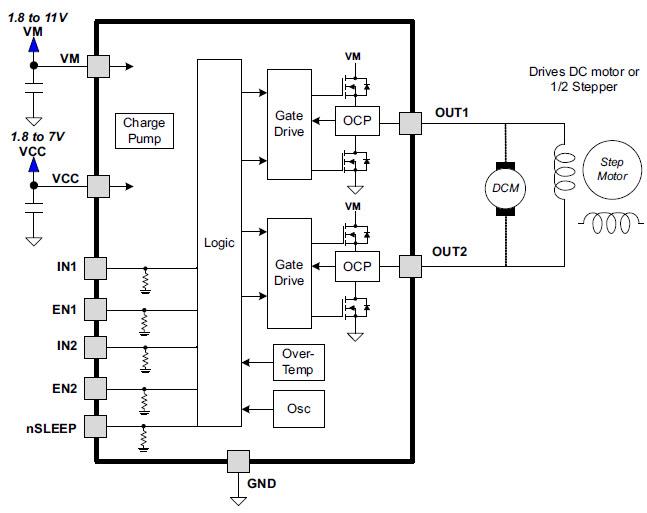
Texas Instruments DRV8839 1.8A Low Voltage Dual Half-Bridge Driver with Individual Control Interface provides a versatile power driver solution for cameras, consumer products, toys, and other low-voltage or battery-powered applications. This TI device has two independent ½-H-bridge drivers and can drive one DC motor or one winding of a stepper motor, as well as other devices like solenoids.

The output stages use N-channel power MOSFETs configured as ½-H-bridges. An internal charge pump generates needed gate drive voltages. DRV8839 can supply up to 1.8A of output current. It operates on a motor power supply voltage from 1.8V to 11V and a device power supply voltage of 1.8V to 7V. DRV8839EVM is a complete solution for evaluating the DRV8839 low voltage brushed DC motor driver. It includes an MSP430 microcontroller that is pre-programmed to take input from two dedicated analog potentiometers, for PWM speed control of two motors.

Features

  • Dual ½-H-Bridge Motor Driver
    • Drives a DC Motor or One Winding of a Stepper Motor, or Other Loads
    • Low MOSFET On-Resistance: HS + LS 280mΩ
  • 1.8A Maximum Drive Current
  • 1.8V to 11V motor operating supply voltage range
  • Separate motor and logic supply pins
  • Individual ½-H-Bridge control input interface
  • Low-power sleep mode with 120nA maximum combined supply current

Applications

  • Battery-powered
    • DSLR lenses
    • Consumer products
    • Toys
    • Robotics
    • Cameras
    • Medical devices

Block Diagram

Block Diagram - Texas Instruments DRV8839 Dual Half-Bridge Driver
Publicado: 2013-05-06 | Actualizado: 2022-03-11