Texas Instruments bq25300 Switch-Mode Battery Charger

Texas Instruments bq25300 Switch-Mode Battery Charger is a highly integrated standalone switch-mode battery charger for 1-cell Li-ion and Li-Polymer, and LiFePO4 batteries. The bq25300 supports 4.1V to 17V input voltage and 3A fast charge current. The integrated current sensing topology of the device enables high charge efficiency and low BOM cost. The best-in-class 200nA low quiescent current of the device conserves battery energy and maximizes the shelf time for portable devices. Its input voltage regulation delivers maximum charging power to the battery from an input source. The solution is highly integrated, with an input reverse-blocking FET (RBFET, Q1), high-side switching FET (HSFET, Q2), and low-side switching FET (LSFET, Q3).

The Texas Instruments bq25300 features lossless integrated current sensing to reduce power loss and BOM cost with a minimized component count. It also integrates a bootstrap diode for the high-side gate drive and battery temperature monitor to simplify system design. The device initiates and completes a charging cycle without host control. The bq25300 charge voltage and charge current are set by external resistors. The device detects the charge voltage setting at startup and charges the battery in four phases: battery-short, pre-conditioning, constant current, and constant voltage. At the end of the charging cycle, the charger automatically terminates if the charge current is below the termination-current threshold and the battery voltage is above the recharge threshold. When the battery voltage falls below the recharge threshold, the charger will automatically start another charging cycle.

The charger provides various safety features for battery charging and system operations. These include battery temperature monitoring based on negative temperature coefficient (NTC) thermistor, charge safety timer, input over-voltage & over-current protection, as well as battery over-voltage protection. Pin open and short protection is also built-in to protect against the charge current setting pin ICHG accidentally open or short to GND. The thermal regulation regulates the charge current to limit the die temperature during high power operation or high ambient temperature conditions. The STAT pin output reports charging status and fault conditions. When the input voltage is removed, the device automatically enters HiZ mode with a very low leakage current from the battery to the charger device. The bq25300 is available in a 3mm x 3mm thin WQFN package.

Features

  • Standalone charger and easy to configure
  • High-efficiency, 1.2MHz, synchronous switch-mode buck charger
    • 92.5% charge efficiency at 2A from 5V input for 1-cell battery
    • 91.8% charge efficiency at 2A from 9V input for 1-cell battery
  • Single input to support USB input and high voltage adaptors
    • Support 4.1V to 17V input voltage range with 28V absolute maximum input voltage rating
    • Input Voltage Dynamic Power Management (VINDPM) tracking battery voltage
  • High integration
    • Integrated reverse blocking and synchronous switching MOSFET
    • Internal input and charge current sense
    • Internal loop compensation
    • Integrated bootstrap diode
  • 3.6V / 4.05V / 4.15V / 4.2V charge voltage
  • 3.0A maximum fast charge current
  • 200nA low battery leakage current at 4.5V VBAT
  • 4.25µA VBUS supply current in IC disable mode
  • Charge current thermal regulation at 120°C
  • Precharge current: 10% of fast charge current
  • Termination current: 10% of fast charge current
  • Charge accuracy
    • ±0.5% charge voltage regulation
    • ±10% charge current regulation
  • Safety
    • Thermal regulation and thermal shutdown
    • Input Under-Voltage Lockout (UVLO) and Over-Voltage Protection (OVP)
    • Battery overcharge protection
    • Safety timer for precharge and fast charge
    • Charge disabled if current setting pin ICHG is open or short
    • Cold/hot battery temperature protection
    • Fault report on STAT pin
  • Available in WQFN 3x3-16 package

Applications

  • Wireless speaker
  • Barcode scanner
  • Gaming
  • Cradle charger
  • Cordless power tool
  • Building automation

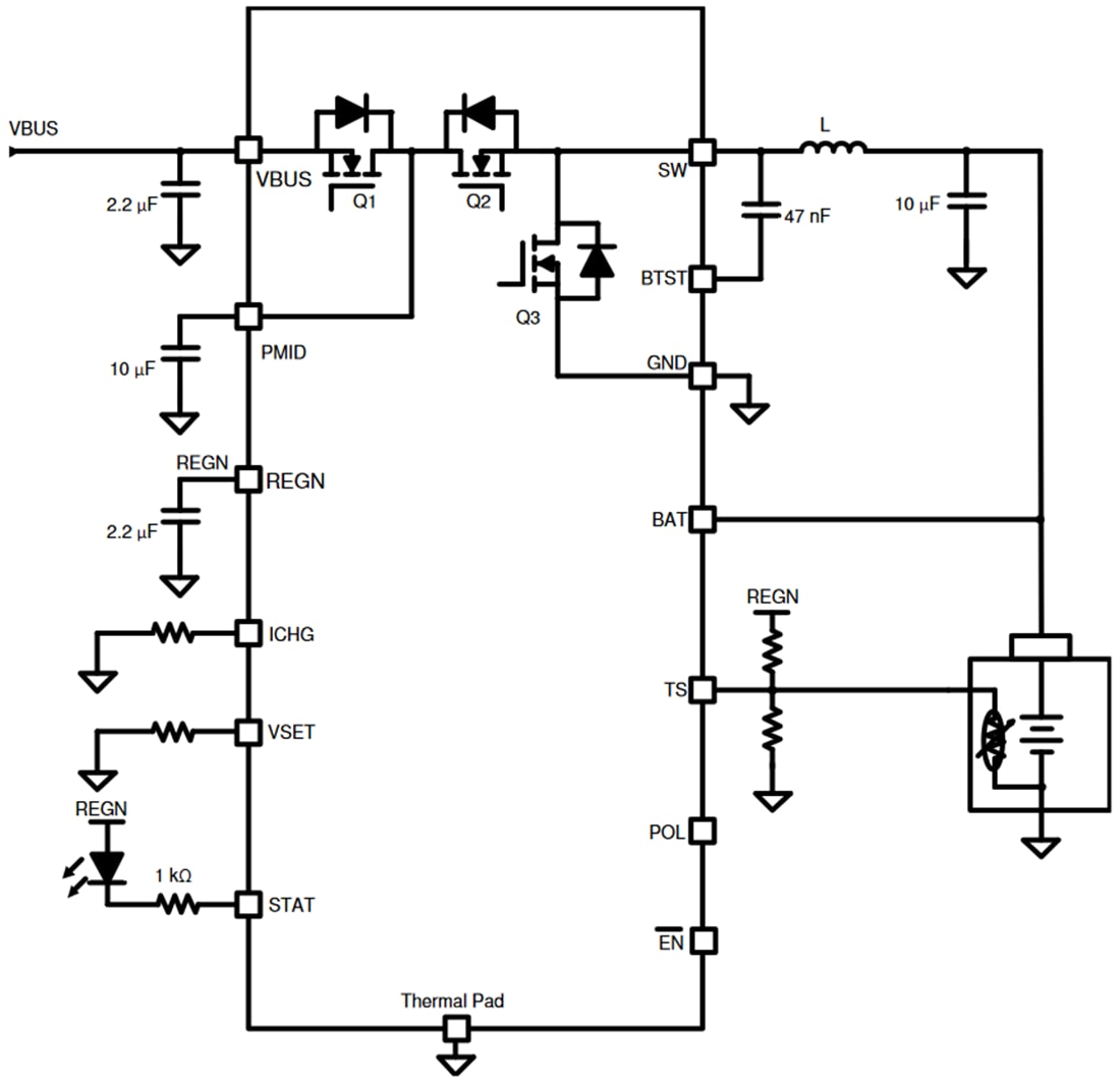
Simplified Application

Application Circuit Diagram - Texas Instruments bq25300 Switch-Mode Battery Charger
Publicado: 2021-04-21 | Actualizado: 2022-03-11