Texas Instruments BQ25186 Linear Battery Charger IC

Texas Instruments BQ25186 Linear Battery Charger IC focuses on a small solution size and low quiescent current to extend battery life. The device is available in a small, leadless package with a thermal pad. It can support up to 1A charging and system loads of up to 3A. The battery uses a LiFePO4 or standard Li-ion charge profile with three phases: constant current, precharge, and constant voltage. Thermal regulation provides the maximum charge current while managing the device's temperature. The charger is also optimized for battery-to-battery charging with 3V minimum input voltage operation and can withstand 25V absolute maximum line transients. The Texas Instruments BQ25186 offers a wide operational VIN range for high-impedance sources such as solar cells and wireless power. The device integrates a single push-button input to reduce the total solution footprint.

Features

  • 1A linear battery charger
    • 3.0V to 18V input voltage operating range for battery-to-battery charging, USB adapters, and high-impedance sources
    • Configurable battery regulation voltage with 0.5% accuracy from 3.5V to 4.65V in 10mV steps
    • Li-ion, Li-Poly, and LiFePO4 chemistry compatible
    • 5mA to 1A configurable fast charge current
    • 115mΩ battery FET ON resistance
    • 55mΩ battery FET ON resistance
    • Up to 3A discharge current to support high system loads
    • Configurable NTC charging profile thresholds, including JEITA support
  • Power path management for powering the system and charging the battery
    • Regulated system voltage (SYS) ranging from 4.4V to 5.5V, in addition to battery voltage tracking
    • Battery tracking input voltage dynamic power management (VINDPM) for high-impedance input sources
  • Ultra-low quiescent current
    • 15nA shutdown mode
    • 3.2µA ship mode with button press wake
    • 4µA in battery-only mode
    • 30µA input adapter IQ in sleep mode
  • One push-button wake-up and reset input
  • Integrated fault protection
    • Input overvoltage protection (VIN_OVP)
    • Battery short protection (BATSC)
    • Battery overcurrent protection (BATOCP)
    • Input current limit protection (ILIM)
    • Thermal regulation (TREG) and thermal shutdown (TSHUT)
    • Battery thermal fault protection (TS)
    • Watchdog and safety timer fault

Applications

  • TWS headset and charging case
  • Smart glasses, AR, and VR
  • Smartwatches and other wearable devices
  • Retail automation and payment
  • Building automation

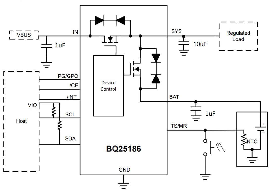
Simplified Schematic

Schematic - Texas Instruments BQ25186 Linear Battery Charger IC
Publicado: 2025-03-24 | Actualizado: 2025-04-18