Texas Instruments AFE3010EVM GFCI Evaluation Module (EVM)

Texas Instruments AFE3010EVM GFCI Evaluation Module (EVM) is used to evaluate the ground-fault circuit interrupter (GFCI) device AFE3010. The AFE3010 is a precision, low-power, ground-fault circuit interrupter (GFCI) controller used to detect electrical circuits' leakage or fault currents. It is a single IC solution that continuously monitors its accompanying electrical circuitry for multiple fault conditions to verify that it is working correctly. Paired with a current transformer (included), this board can help demonstrate Texas Instruments AFE3010 functionality and performance on a 120VAC line voltage.

Features

  • Pins are easily measured, with test points
  • Pads, headers, and sockets allow for custom and convenient device interfacing for user-specific applications
  • Screw headers provide strong and easy connections for custom current transformers and/or solenoid

Kit Contents

  • AFE3010EVM evaluation module
  • 11 shunt connectors
  • Dual-core current transformer

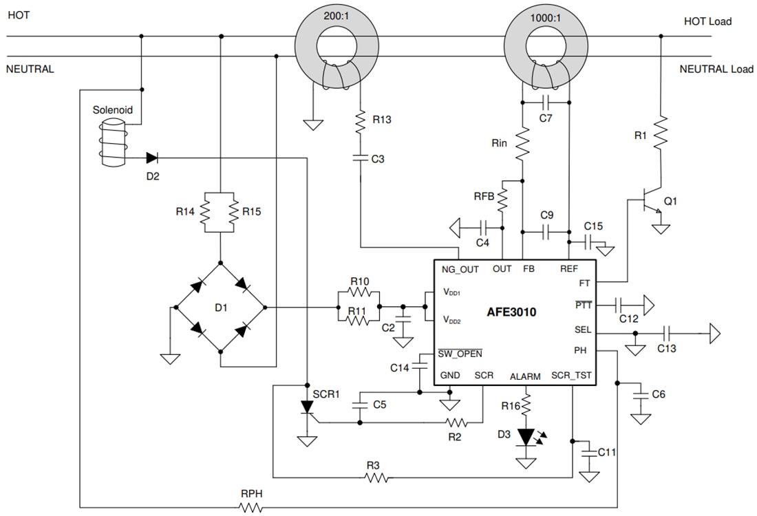
Simplified Schematic

Schematic - Texas Instruments AFE3010EVM GFCI Evaluation Module (EVM)
Publicado: 2020-07-31 | Actualizado: 2024-07-23