Texas Instruments AFE4300 Analog Front End

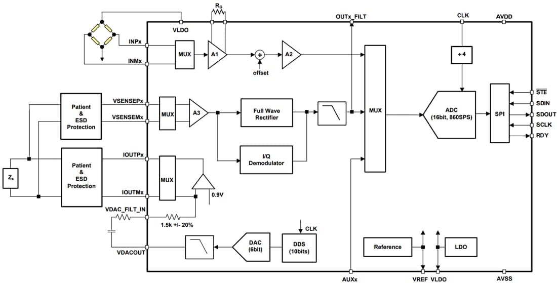
Texas Instruments AFE4300 Analog Front End incorporates two separate signal chains for weight-scale measurement and body composition measurement analysis. A 16-bit, 860-SPS analog-to-digital converter is multiplexed between both chains. The weight measurement chain of the TI AFE includes an instrumentation amplifier with the gain set by an external resistor, followed by a 6-bit digital-to-analog converter for offset correction, and a circuit to drive the external bridge/load cell with a fixed 1.7V for ratiometric measurements. AFE4300 can also measure body composition by applying a sinusoidal current into the body. The sinusoidal current is generated with an internal pattern generator and a 6-bit, 1-MSPS DAC. A voltage-to-current converter applies this sinusoidal current into the body, between two terminals. The voltage created across these two terminals as a result of the impedance of the body is measured back with a differential amplifier, rectified, and its amplitude is extracted and measured by the 16-bit ADC.

Features

  • ADC
    • 16 bits, 860SPS
    • 110µA supply current
  • Weight-scale front-end
    • Supports up to four load cell inputs
    • On-chip load cell 1.7V excitation voltage for ratiometric measurement
    • 68nVrms Input-Referred noise (0.1Hz to 2Hz)
    • 0.01% of full-scale linearity
    • 540µA weight-scale measurement
  • Body composition front-end
    • Supports up to three tetra-polar complex impedance measurements
    • 6-Bit, 1MSPS sine-wave generation digital-to-analog converter (DAC)
    • 247.5µArms, ±20% Excitation source
    • 0.1Ω Measurement RMS noise in 2Hz BW
    • 970µA body composition measurement

Block Diagram

Block Diagram - Texas Instruments AFE4300 Analog Front End
Publicado: 2013-08-16 | Actualizado: 2023-10-31