STMicroelectronics VNF9Q20F Evaluation Board

STMicroelectronics VNF9Q20F Evaluation Board provides an easy way to connect ST VIPower technology devices to the existing system. This evaluation board features a minimum set of electrical components, allowing users to connect the load, the power supply, and the microcontroller directly. The VNF9Q20F evaluation board evaluates the features and functionalities of the VNF9Q20F high-sider driver.

The VNF9Q20F driver features a quad-channel with 24-bit ST-SPI for full diagnostic and digital current sense feedback and an integrated 10-bit ADC for digital current sense. This high-side driver offers various diagnostic functions, including digital proportional load current sense and built-in self-test for ADC and harness protection. Other diagnostic features include synchronous diagnostic of overload, short to GND, harness protection, and programmable case overtemperature warning. These drivers are ideal for 4-channel high-side drivers with STi2Fuse protection for automotive power distribution applications.

Features

  • AEC-Q100 qualified
  • Quad channel with 24-bit ST-SPI for full diagnostic and digital current sense feedback
  • Integrated 10-bit ADC for digital current sense
  • Integrated PWM engine with independent phase shift and frequency generation (for each channel)
  • Programmable bulb/LED mode for all channels
  • Advanced limp-home functions for a robust fail-safe system
  • Very low standby current
  • Optimized electromagnetic emissions
  • Very low electromagnetic susceptibility
  • Control through direct inputs and/or SPI
  • Compliant with European directive 2002/95/EC
  • Capacitive loads charging mode
  • Diagnostic functions:
    • Digital proportional load current sense
    • Synchronous diagnostic of overload, short to GND, and harness protection
    • Asynchronous diagnostic of output shorted to VCC and OFF-state open-load
    • Built-In Self-Test for ADC and harness protection
    • Programmable case overtemperature warning
  • Protections:
    • Full configurable wire harness protection (STi²Fuse)
    • Load current limitation
    • Self-limiting of fast thermal transients
    • Latch-off or programmable time-limited auto-restart (power limitation and overtemperature shutdown)
    • Undervoltage shutdown
    • Overvoltage clamp
    • Load dump protected
    • Protection against loss of ground

Applications

  • 4-channel high-side driver with STi2Fuse protection for automotive power distribution

Board Connections

STMicroelectronics VNF9Q20F Evaluation Board

Board Schematics

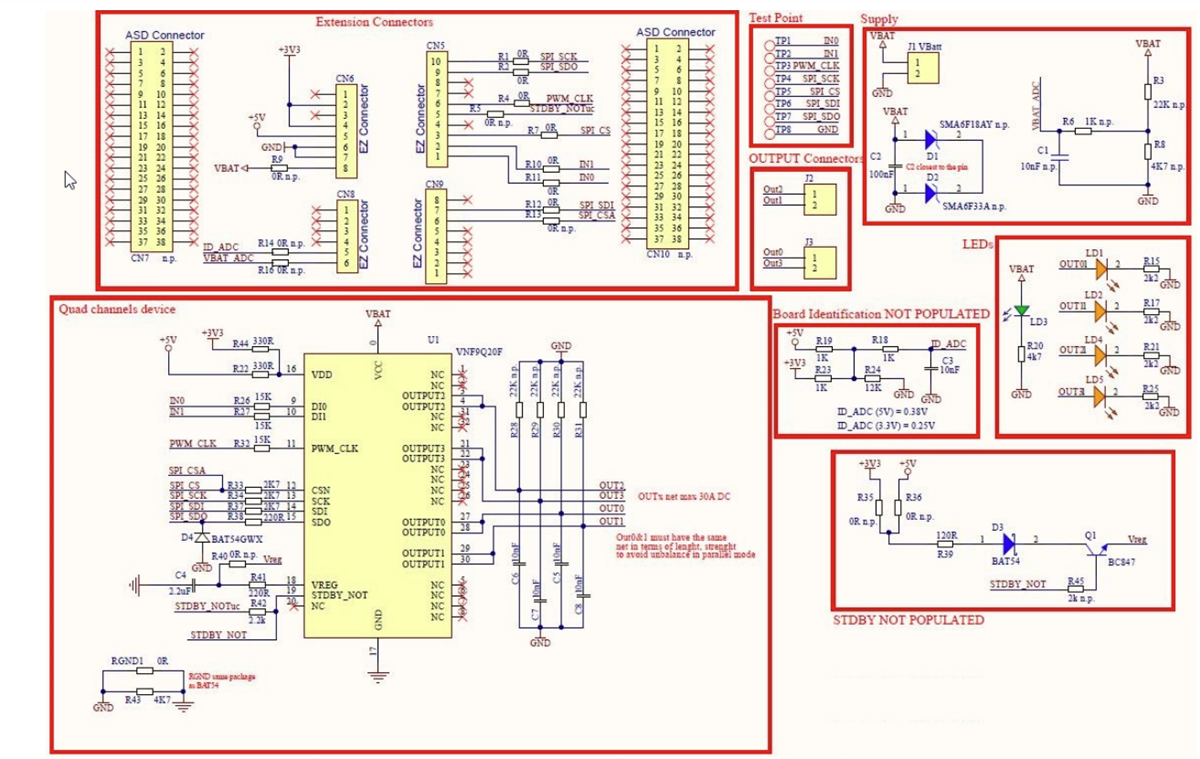
Schematic - STMicroelectronics VNF9Q20F Evaluation Board
Publicado: 2025-04-15 | Actualizado: 2025-09-08