STMicroelectronics STEVAL-A6986IV1 Iso-Buck Converter Eval Board

STMicroelectronics STEVAL-A6986IV1 Iso-Buck Converter Evaluation Board is configured to evaluate the operation of the A6986I automotive 38V, 5W synchronous iso-buck converter for isolated applications. The STEVAL-A6986IV1 Board's primary output voltage can be accurately adjusted, whereas a transformer generates the isolated secondary output. No optocoupler is required. The primary sink capability (Typ. 1.9A) allows a proper energy transfer to the secondary side and enables a tracked soft-start of the secondary output.

The STM STEVAL-A6986IV1 Iso-Buck Converter Evaluation Board generates two isolated voltages (positive around 18V and negative between 4V and 5V), especially suitable for supplying IGBT/SiC MOSFET gate driver. A simple bypass enables the supply of a single isolated voltage.

Features

  • AEC-Q100 qualified
  • -40°C to 135°C for Tj operating temperature range
  • Designed for iso-buck topology
  • 4V to 38V operating input voltage
  • Primary output voltage regulation
  • No optocoupler required
  • 1.9A typical sink peak primary current capability
  • Peak current mode architecture in forced PWM operation
  • 300ns blanking time
  • 8µA IQ-SHTDWN
  • Adjustable fSW and synchronization
  • Embedded primary output voltage supervisor
  • Adjustable soft-start time
  • Internal primary current limiting
  • Overvoltage protection
  • RDS(on) HS = 180mΩ, RDS(on) LS = 150mΩ
  • Thermal shutdown

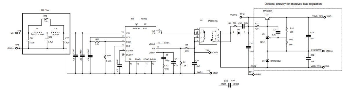
Schematic

Schematic - STMicroelectronics STEVAL-A6986IV1 Iso-Buck Converter Eval Board
Publicado: 2021-05-03 | Actualizado: 2024-05-22