Skyworks Solutions Inc. Si3404FB3V3KIT 3.3V Class 3 PoE PD Evaluation Kit
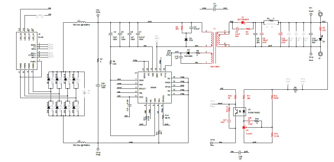
Skyworks Solutions Inc. Si3404FB3V3KIT 3.3V Class 3 PoE PD Evaluation Kit offers a reference design for a power supply in a Power over Ethernet (PoE) Powered Device (PD) application, based on the Si3404 PoE IC. The Si3404 is a highly integrated, IEEE 802.3at Type 1-compliant, Pulse-Width-Modulated (PWM) Switching Regulator. The Si3404 integrates a detection circuit, classification circuit, DC-DC switch, hot-swap switch, TVS overvoltage protection, dynamic soft-start circuit, cycle-by-cycle current limit, thermal shutdown, and inrush current protection. Skyworks Solutions Inc. Si3404FB3V3KIT 3.3V Class 3 PoE PD Evaluation Kit demonstrates a complete isolated 15W PoE PD system using the Si3404 PoE PD IC. A single Si3404 manages the PoE interface and DC-DC conversion. The isolated flyback converter outputs up to 3.5A for a total power of 15W while using a standard, off-the-shelf transformer. The kit is also offered in 5V/2.5A and 12V/1A variants.Features
- Si3404-A-GM included device
- 15W flyback converter
- 3.3V, 3.5A output
- Over 80% end to end efficiency
- Off-the-shelf Würth transformer
- Fully 802.3at/af compliant
Kit Contents
- 1 Si3404 3.3V, 15W Class 3 evaluation board
- 1 quick start card
Layout
Additional Resources
Schematic
Publicado: 2021-04-13
| Actualizado: 2022-03-11
