Silicon Labs Si4030x EZRadioPRO® Transmitters
Silicon Labs Si4030x EZRadioPRO® Transmitters feature high integration, low cost, flexibility, low BOM, and easy design-in. These transmitters target sophisticated applications and offer several enhanced parameters and features, including an output power rating of 20dBm. Silicon Labs Si4030x transmitters provide continuous frequency coverage from 240MHz to 960MHz. These devices comply with the relevant FCC and ETSI requirements if a properly designed antenna matching and filter network are used. The Si4030x offers built-in features such as a wake-up timer, low battery detector, transmit data FIFO, power-on reset circuit, and general-purpose digital I/Os. These features simplify the system designer's task and allow the use of cost-effective microcontrollers.Features
- Frequency range
- 240MHz to 930MHz (Si4031/32)
- 900MHz to 960MHz (Si4030)
- Output power Range
- 1dBm to 20dBm (Si4032)
- -8dBm to 13dBm (Si4030/31)
- Low Power Consumption
- 85mA @ 20dBm (Si4032)
- 30mA @ 13dBm (Si4030/31)
- 0.123kbps to 256kbps data rate
- FSK, GFSK, and OOK modulation
- 1.8V to 3.6V power supply
- Ultra-low power shutdown mode
- Wake-up timer
- Integrated 32kHz RC or 32kHz XTAL
- Integrated voltage regulators
- Configurable packet handler
- TX 64-byte FIFO
- Low battery detector
- Temperature sensor and 8-bit ADC
- -40°C to +85°C temperature range
- Integrated voltage regulators
- Frequency hopping capability
- On-chip crystal tuning
- 20-Pin QFN package
- Low BOM
- Power-On-Reset (POR)
- High-performance RF transmitter
Applications
- Remote control
- Home security and alarm
- Telemetry
- Personal data logging
- Toy control
- Wireless PC peripherals
- Remote meter reading
- Remote keyless entry
- Home automation
- Industrial control
- Sensor networks
- Health monitors
Additional Resource
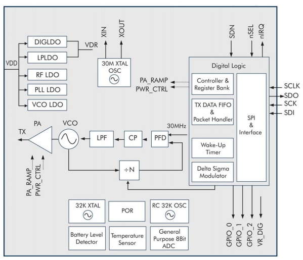
Block Diagram
Publicado: 2019-06-10
| Actualizado: 2025-08-06
