ROHM Semiconductor BDxIC0JEFJ 1A LDO Regulators
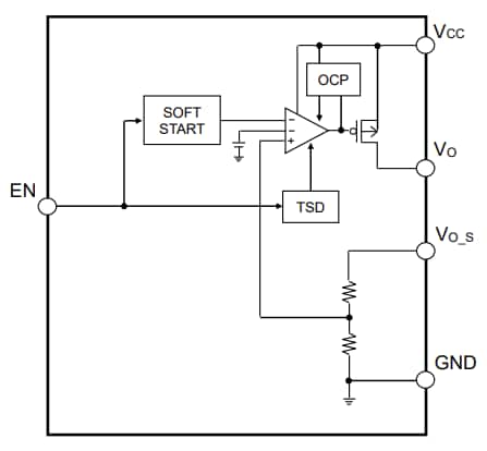
ROHM Semiconductor BDxIC0JEFJ 1A Low Dropout (LDO) Regulators are available in fixed and variable output options. The output voltage of the variable output voltage regulators can be varied from 0.8V to 4.5V using external resistors. These regulators feature ±1% output voltage accuracy, zero μA shutdown mode, and a built-in Over-Current Protection (OCP) circuit. The BDxIC0JEFJ regulators come in an HTSOP-J8 package and in 4.90mm x 6mm x 1mm dimensions. These regulators are used in digital appliances and ceramic capacitors.Features
- ±1% output voltage accuracy
- 1A maximum output current
- Built-in Over-Current Protection (OCP) circuit
- Built-in Thermal Shut Down (TSD) circuit
- 0μA typical shutdown current
- 2.4V to 5.5V input power supply voltage range
- 0.8V to 4.5V output voltage range (variable type)
- 1V/1.2V/1.25V/1.5V/1.8V/2.5V/2.6V/3V/3.3V output voltage (fixed type)
- -25°C to 85°C operating temperature range
- RoHS compliant
Applications
- Digital appliances
- Ceramic capacitors
Variable Output Voltage Type Block Diagram
Block Output Voltage Type Block Diagram
Typical Application Circuit
Publicado: 2025-05-19
| Actualizado: 2025-06-26
