Renesas Electronics RTKA211320DE0030BU Evaluation Board

Renesas Electronics RTKA211320DE0030BU Evaluation Board evaluates the RAA211320 DC/DC synchronous step-down regulator with current mode Constant On Time (COT) control. This evaluation board employs a simple and flexible design, supports a wide 4.5V to 30V input voltage supply range, and features up to 2A output current. The RTKA211320DE0030BU eval board provides a quick and comprehensive platform for assessing the performance features of the RAA211320 buck regulator. This evaluation board operates within the -40°C to 125°C temperature range. Typical applications include general-purpose POL, industrial power supplies, embedded systems, and I/O supplies. 

Features

  • Evaluates the RAA211320 DC/DC synchronous step-down regulator
    • Provides a quick and comprehensive platform for evaluating the performance features
  • Simple and flexible design
  • 4.5V to 30V input voltage range
  • 3.3V output voltage
  • Up to 2A output current capability
  • -40°C to 125°C operating temperature range

Applications

  • General purpose POL
  • Industrial power supplies
  • Embedded systems
  • I/O supplies

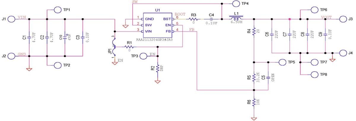
Circuit Schematic

Schematic - Renesas Electronics RTKA211320DE0030BU Evaluation Board
Publicado: 2023-12-13 | Actualizado: 2023-12-14