Renesas Electronics ISL9301 High Input Voltage Charger
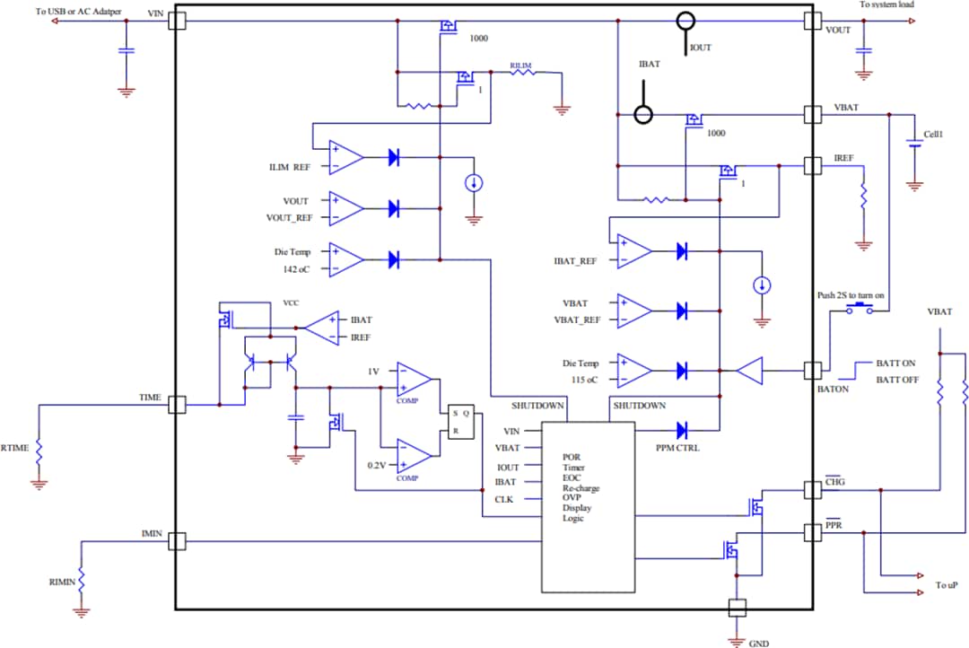
Renesas Electronics ISL9301 High Input Voltage Charger provides the CC/CV charge function required to charge single-cell Li-ion batteries. Renesas ISL9301 Charger accepts an input voltage of up to 28V but is disabled when the input voltage exceeds 10.5V OVP threshold. The 28V rating eliminates the overvoltage protection circuit required in a low-voltage charger. The charge and end-of-charge (EOC) current are programmable with external resistors.The ISL9301 uses separate power paths to supply the system load and charge the battery. This feature allows the system to immediately operate with a completely discharged battery. This feature also allows the charge to terminate when the battery is full while continuing to supply the system with the input source, thus minimizing unnecessary charge/discharge cycles and improving the battery life.
Two indication pins (PPR and CHG ) allow simple interface to a microprocessor or LEDs.
The ISL9301 is available in a 10-lead DFN package, and is Pb-free and RoHS compliant.
Features
- Complete charger for single-cell Li-ion/polymer batteries
- Power path management optimize charge and system currents
- Intelligent timeout interval based on actual charge current
- Integrated disconnect switch to disconnect the battery
- 1% charger output voltage accuracy
- Programmable charge current
- Programmable end-of-charge current
- Charge current thermal foldback for thermal protection
- Trickle charge for fully discharged batteries
- 28V maximum voltage at VIN pin
- Power presence and charge indications
- -40°C to +85°C ambient temperature range
- DFN-10 package
- 3mm x 3mm package
- Pb-free and RoHS compliant
Applications
- Mobile phones
- BLUETOOTH® devices
- Stand-alone chargers
- Other handheld devices
Block Diagram
Typical Application Circuit
Publicado: 2019-10-03
| Actualizado: 2023-10-13
