Qorvo QPC7338PCBA Evaluation Board
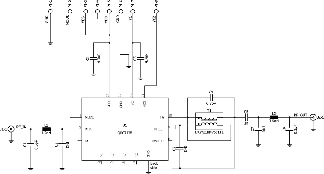
Qorvo QPC7338PCBA Evaluation Board is a demonstration and development platform for the QPC7338 Voltage Variable Equalizer. The QPC7338 is a voltage-controlled variable equalizer with a cable compensated response employing an SOI (Silicon-on-Insulator) attenuator. The device is optimized for DOCSIS 4.0 ESD downstream path applications between 45MHz and 1718MHz. The QPC7338 features an 18dB slope range, low insertion loss, high linearity, and 75Ω impedance for CATV applications. The device operates from a 5V single power supply voltage and a low 3mA supply current.The Qorvo QPC7338PCBA Evaluation Board features a pre-mounted QPC7338 in a compact 14-pin Multi-Chip Module (MCM), along with support circuitry and two 75Ω F-connectors for RF in and RF out. The Evaluation Board provides an example application circuit, allowing rapid prototyping when incorporated into existing designs.
Schematic
Publicado: 2022-09-14
| Actualizado: 2022-10-10
