Qorvo QPC7332PCBA Evaluation Board

Qorvo QPC7332PCBA Evaluation Board is a demonstration and development platform for the QPC7332 Variable Cable Slope Equalizer. The QPC7332 is a voltage-controlled equalizer with a coax cable loss compensation response employing an SOI attenuator optimized for Downstream path applications between 45MHz and 1218MHz. The QPC7332 features a 20dB slope range, low insertion loss, high linearity, and 75Ω impedance for CATV applications. The device operates from a 5V single power supply voltage and a low 2.7mA supply current.

The QPC7332PCBA Evaluation Board features a Qorvo QPC7332 in a 6.0mm x 6.0mm Multi-Chip Module (MCM), along with support circuitry and two 75Ω F-connectors for RF-in and RF-out. The Evaluation Board provides an example application circuit, allowing rapid prototyping when incorporated into existing designs.

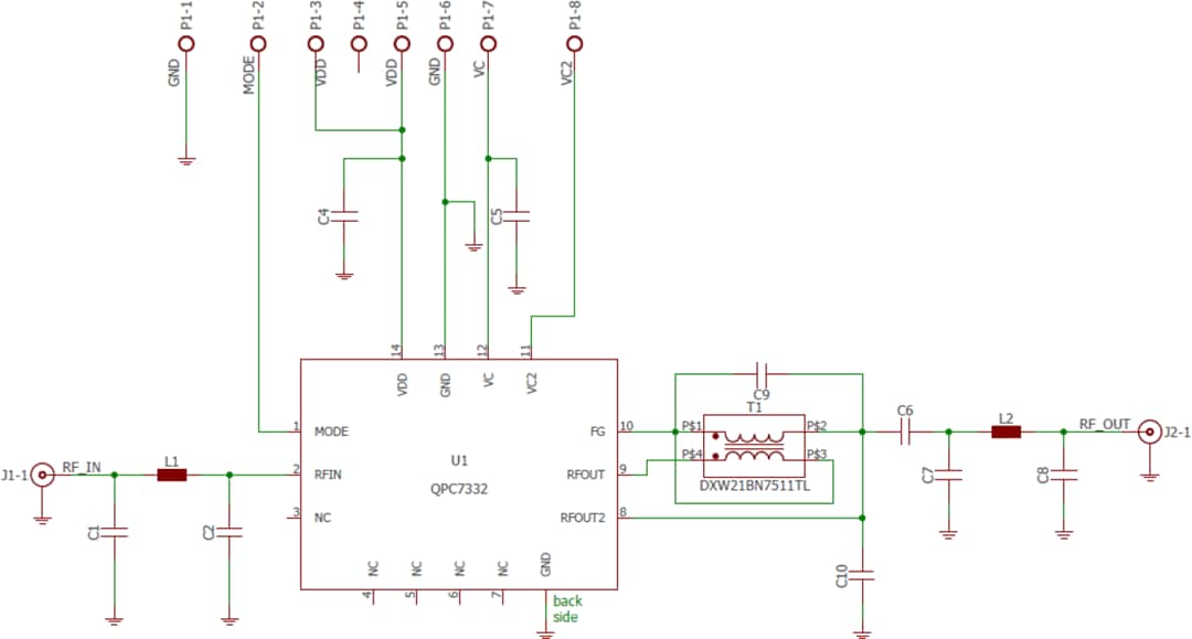
Schematic

Schematic - Qorvo QPC7332PCBA Evaluation Board
Publicado: 2021-04-28 | Actualizado: 2022-03-11