onsemi NCV4390 Automotive Resonant Converter Controllers

onsemi NCV4390 Automotive Resonant Converter Controllers are designed for LLC resonant converters with Synchronous Rectification (SR). The controller offers best-in-class efficiency for isolated DC/DC converters. The NCV4390 employs a current mode control technique based on a charge control, where the triangular waveform from the oscillator is combined with the integrated switch current information to determine the switching frequency. This provides a better control-to-output transfer function of the power stage simplifying the feedback loop design while allowing true input power limit capability. Closed-loop soft-start prevents saturation of the error amplifier and allows monotonic rising of the output voltage regardless of load condition. A dual-edge tracking adaptive dead-time control minimizes the body diode conduction time thus maximizing efficiency.

Features

  • Secondary Side PFM Controller for LLC Resonant Converter with Synchronous Rectifier Control
  • Charge Current Control for Better Transient Response and Easy Feedback Loop Design
  • Adaptive Synchronous Rectification Control with Dual Edge Tracking
  • Closed Loop Soft−Start for Monotonic Rising Output
  • Wide Operating Frequency (39 kHz ~ 690 kHz)
  • Green Functions to Improve Light−Load Efficiency
    • Symmetric PWM Control at Light−Load to Limit the Switching Frequency while Reducing Switching Losses
    • Disabling SR at Light−Load Condition
  • Programmable Dead Times for Primary Side Switches and Secondary Side Synchronous Rectifiers
  • VDD Under−Voltage Lockout (UVLO)
  • Protection Functions with Auto−Restart
    • Over−Current Protection (OCP)
    • Output Short Protection (OSP)
    • NON-Zero-Voltage Switching Prevention (NZS) by Compensation Cutback (Frequency Shift)
    • Power Limit by Compensation Cutback (Frequency Shift)
    • Overload Protection (OLP)
  • Wide Operating Temperature Range −40°C to +125°C
  • Automotive Qualified to AEC−Q100 Grade 1
  • This Device is Pb−Free, Halogen Free/BFR Free and is RoHS Compliant

Applications

  • Automotive On-Board Charger
  • EV High Voltage DC/DC Converters

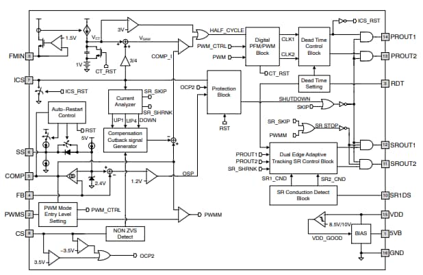
Block Diagram

Block Diagram - onsemi NCV4390 Automotive Resonant Converter Controllers
Publicado: 2021-03-23 | Actualizado: 2022-03-11