Monolithic Power Systems (MPS) MPQ6631H-AEC1 Motor Drivers

Monolithic Power Systems (MPS) MPQ6631H-AEC1 Motor Drivers are three-phase, Brushless DC (BLDC) motor drivers with integrated power MOSFETs. These fan drivers operate at up to 3A of peak phase current and support a single external hall sensor or three external hall-effect sensors. The MPQ6631H controls the motor speed through the Pulse-Width Modulation (PWM) signal. These devices feature a built-in, configurable speed curve function and a sinusoidal drive for maximum torque. The MPQ6631H drivers provide rotational speed detection which is an open-drain output. These motor drivers protection features include input Overvoltage Protection (OVP), Under-Voltage Lockout (UVLO), locked-rotor protection, Over-Current Protection (OCP), and thermal shutdown protection. The MPQ6631H drivers are available in a TQFN-26 (3mmx4mm) package with wettable flanks. These motor drivers are AEC-Q100 Grade 1 qualified. The MPQ6631H-AEC1 Motor Drivers are ideal for fans, automotive fans, general three-phase Brushless DC (BLDC) motors, and pumps.

Features

  • 3.6V to 35V operating Input Voltage (VIN) range
  • Up to 3A of peak phase current
  • Integrated 160mΩ High-Side MOSFETs (HS-FETs) and Low-Side MOSFETs (LSFETs)
  • Sinusoidal drive
  • Supports a 0V to 1.2V DC input or 1kHz to 100kHz Pulse-Width Modulation (PWM) input
  • Supports triple-hall or single-hall inputs
  • Closed-/open-loop speed control
  • Direction/brake input
  • Power-save mode
  • 0.5s/4.5s lock protection
  • Over-Current Protection (OCP)
  • Single-pulse or triple-pulse FG output per electrical cycle
  • Rotational speed indication FG signal
  • Soft-Start (SS) for low noise and current overshoot
  • Available in a TQFN-26 (3mmx4mm) package with wettable flanks
  • Available in AEC-Q100 Grade 1

Applications

  • Fans
  • Automotive fans
  • General three-phase Brushless DC (BLDC) motors
  • Pumps

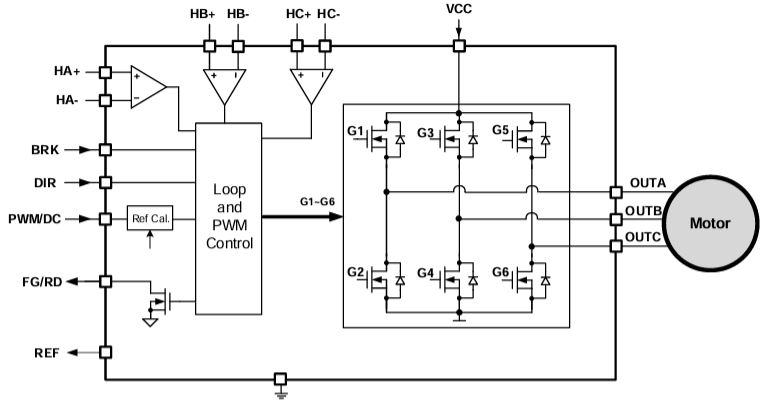
Functional Block Diagram

Block Diagram - Monolithic Power Systems (MPS) MPQ6631H-AEC1 Motor Drivers

Dimension Diagram

Mechanical Drawing - Monolithic Power Systems (MPS) MPQ6631H-AEC1 Motor Drivers
Publicado: 2024-10-28 | Actualizado: 2024-11-05