Monolithic Power Systems (MPS) MPQ4573 Switching Converters

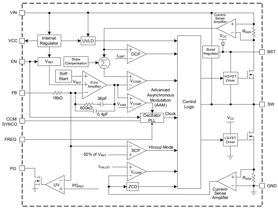
Monolithic Power Systems (MPS) MPQ4573 Switching Converters are fully integrated, fixed-frequency, and synchronous step-down converters. These converters can achieve up to 2.5A of continuous output current with peak current control for a good transient response. The MPQ4573 converters are integrated with an internal High-Side (HS-FET) and Low-Side (LS-FET) power MOSFETs to provide high efficiency without the need for an external Schottky diode. The device's Advanced Asynchronous Modulation (AAM) mode achieves high efficiency under light-load conditions by scaling down the frequency to reduce switching and gate driver losses. Typical applications include automotive infotainment systems, automotive lamps and LEDs, automotive motor control, and industrial power systems.

The MPQ4573 converters feature built-in Soft-Start (SS), Enable (EN) control, and Power Good (PG) indication. The high duty cycle and Low-Dropout (LDO) mode allow the MPQ4573 converters to withstand automotive cold crank conditions. To avoid current runaway on the device, Over-Current Protection (OCP) is employed with valley current detection. The MP4573 converters also feature Short-Circuit Protection (SCP) with hiccup mode, input Under-Voltage Lockout (UVLO), and auto-recovery thermal protection. These converters offer an ultra-compact solution that requires a minimal number of readily available standard external components and is housed in a QFN-12 (2.5mm x 3mm) package.

Features

  • Wide 4.5V to 60V operating input range
  • 2.5A continuous output current (IOUT)
  • High-efficiency and synchronous mode control
  • 250mΩ/45mΩ internal power MOSFETs
  • Up to 2.2MHz configurable frequency
  • 180° out-of-phase SYNCO clock
  • 40μA quiescent current (IQ)
  • Low 2μA shutdown current
  • FB Tolerance:
    • 1% at room temperature
    • 2% across the full temperature range (-40°C to +125°C)
  • Selectable Advanced Asynchronous Modulation (AAM) mode or Forced Continuous Conduction Mode (FCCM) during light-load operation
  • 0.45ms internal Soft Start (SS)
  • Remote Enable (EN) control
  • Power Good (PG) indicator
  • Low-Dropout (LDO) mode
  • Over-Current Protection (OCP)
  • Short-Circuit Protection (SCP) with hiccup mode
  • VIN Under-Voltage Lockout (UVLO)
  • Thermal shutdown
  • Available in a QFN-12 (2.5mm x 3mm) package
  • Available in a wettable flank package
  • Available in AEC-Q100 grade 1

Applications

  • Automotive infotainment systems
  • Automotive lamps and LEDs
  • Automotive motor control
  • Industrial power systems

Typical Application Circuit

Application Circuit Diagram - Monolithic Power Systems (MPS) MPQ4573 Switching Converters

Block Diagram

Block Diagram - Monolithic Power Systems (MPS) MPQ4573 Switching Converters

Efficiency vs Load Current

Performance Graph - Monolithic Power Systems (MPS) MPQ4573 Switching Converters
Publicado: 2022-02-01 | Actualizado: 2024-11-12