Monolithic Power Systems (MPS) MPQ4418A Synchronous Step-Down Converter

Monolithic Power Systems (MPS) MPQ4418A Synchronous Step-Down Converter achieves up to 0.6A of continuous output current across a wide input voltage range of 4V to 36V. This step-down converter offers high efficiency in synchronous mode across the entire IOUT range. The current control mode provides a fast transient response and improves loop stabilization. The MPQ4418A step-down converter offers 410kHz default switching frequency, 200kHz to 2.2MHz synchronized external clock, and 90mΩ internal low RDS(ON). Protection features include Over-Current Protection (OCP) with hiccup mode and thermal shutdown. Typical applications include automotive, industrial control systems, and distributed power systems.

Features

  • Wide 4V to 36V operating input voltage (VIN) range
  • Configurable output voltage (VOUT) from 0.8V
  • Internal Low-RDS(ON) 90mΩ high-side MOSFET (HS-FET) and 55mΩ low-side MOSFET (LS-FET)
  • High-efficiency synchronous mode operation
  • 410kHz default switching frequency (fSW)
  • 200kHz to 2.2MHz synchronized external clock
  • High duty cycle for automotive cold crank
  • Forced Continuous Conduction Mode (FCCM)
  • Internal Soft Start (SS)
  • Power Good (PG)
  • Over-Current Protection (OCP) with hiccup mode
  • Thermal shutdown
  • Available in a TSOT23-8 package
  • Available in AEC-Q100 Grade 1

Applications

  • Automotive
  • Industrial control systems
  • Distributed power systems

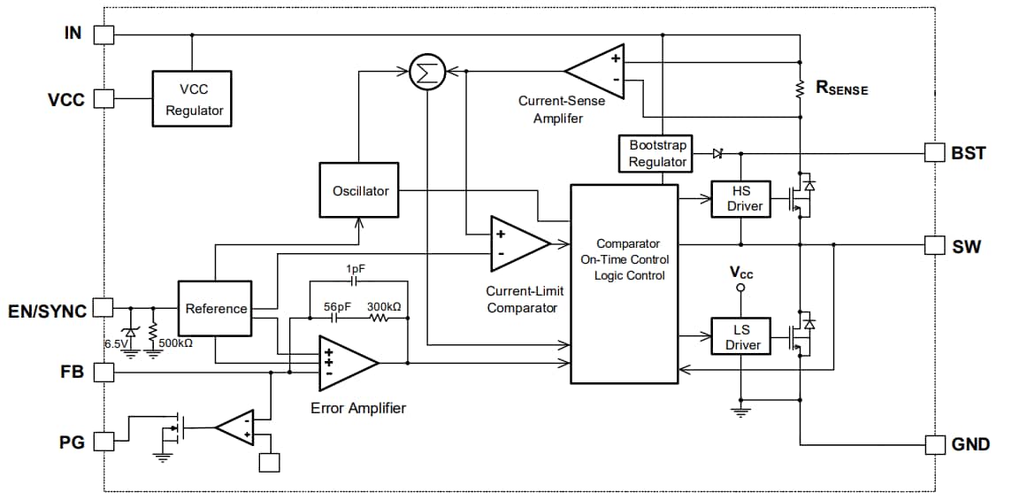
Block Diagram

Block Diagram - Monolithic Power Systems (MPS) MPQ4418A Synchronous Step-Down Converter

Typical Application Circuit

Application Circuit Diagram - Monolithic Power Systems (MPS) MPQ4418A Synchronous Step-Down Converter

Efficiency vs. Load Current

Performance Graph - Monolithic Power Systems (MPS) MPQ4418A Synchronous Step-Down Converter
Publicado: 2023-03-14 | Actualizado: 2023-05-02