Monolithic Power Systems (MPS) MP5981 Hot-Swap Controller Solution IC

Monolithic Power Systems (MPS) MP5981 Hot-Swap Controller Solution IC is a monolithic, integrated controller and switch that contains a high-side MOSFET and other circuitries. These circuitries enable it to work in standalone operation or to be controlled by a hot-swap controller. The MP5981 drives up to 50A of continuous current per device at room temperature. With airflow, the continuous current can reach 60A. The MP5981 limits the inrush current to the load when a circuit card is inserted into a live backplane power source, thereby limiting the backplane’s voltage drop. The MP5981 limits the internal MOSFET current by controlling the gate voltage through the current limit reference input and soft-start ramp.

The Monolithic Power Systems (MPS) MP5981 offers many features to simplify system design. It provides an integrated current mirror to monitor the output current and on-die temperature sensing, eliminating the need for an external current-sense power resistor, power MOSFET, and thermal sense device. The MP5981 detects the power FET gate, source, and drain short conditions. It can also provide feedback to the hot-swap controller via the fault reporting output (GOK). The MP5981 can be paralleled for higher current applications. All devices in parallel actively share current during soft start. The MP5981 is available in an LGA-32 (5mmx5mm) package.

Features

  • 4V to 16V operating input range
  • Maximum 50A output current
  • Supports 60A of output current with airflow
  • Integrated switch with 1.1mΩ RDS(ON)
  • Built-in MOSFET driver
  • 3.0V LDO output
  • Integrated current sensing with sense output
  • Separate current-sensing output used to program over-current value
  • Built-in insertion delay
  • Adjustable Soft Start (SS)
  • Output Short-Circuit Protection (SCP)
  • Over-Temperature Protection (OTP)
  • Built-in fuse health reporting
  • Fault signal output
  • Parallel operation for high-current applications
  • Integrated Intelli-Fuse temperature sense
  • Output voltage power-down control
  • Available in an LGA-32 (5mmx5mm) package

Applications

  • Hot swap
  • PC cards
  • Disk drives
  • Servers
  • Networking

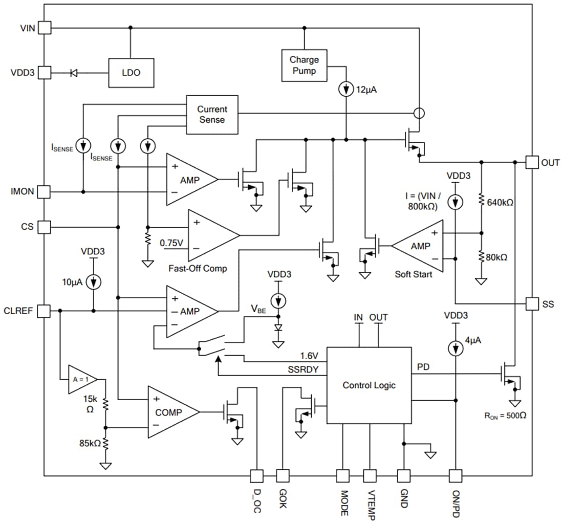
Functional Block Diagram

Block Diagram - Monolithic Power Systems (MPS) MP5981 Hot-Swap Controller Solution IC
Publicado: 2022-11-18 | Actualizado: 2024-07-30