Monolithic Power Systems (MPS) MP5048A Hot-Swap Intelli-Fuse Solution

Monolithic Power Solutions (MPS) MP5048A Hot-Swap Intelli-Fuse Solution is a monolithic, integrated controller/switch that contains a power MOSFET and circuitry to enable operation as a standalone device or to be controlled by a hot-swap controller. The QFN-30 (5mm x 5mm) packaged MP5048A drives up to 4A of continuous current per device. The device limits the inrush current to the load when a circuit card is inserted into a live backplane power source, limiting the backplane’s voltage drop. The MP5048A also limits the internal MOSFET current by controlling the gate voltage (VGATE) via the current-limit reference input.

MP5048A components offer many features to simplify system design. The integrated solution monitors the output current (IOUT) and die temperature, eliminating the need for an external current-sense resistor, power MOSFET, or thermal sensing. The MP5048A detects the power MOSFET gate, source, and drain short conditions to provide feedback for the controller. This MPS MP5048A Hot-Swap Intelli-Fuse Solution can be paralleled for higher current applications.

Features

  • 24V to 60V operating input voltage (VIN) range
  • 4A maximum output current (IOUT)
  • 14mΩ integrated power MOSFET
  • Built-in MOSFET driver
  • Integrated current sensing with sense output
  • Separate current-sense output to configure the over-current limit
  • Built-in Soft Start (SS) and insertion delay
  • Output Short-Circuit Protection (SCP)
  • Over-Temperature Protection (OTP)
  • Built-in fuse health diagnostics
  • Fault signal output
  • Parallel operation for higher current applications
  • Integrated Intelli-Fuse temperature sensing
  • Output Voltage (VOUT) shutdown control
  • Available in a QFN-30 (5mm x 5mm) package

Applications

  • Industrial
  • Servers
  • Networking

Specifications

  • 5.58W maximum continuous power dissipation
  • 24V to 60V input voltage range
  • 2.4mA to 3mA maximum quiescent current range
  • 270ms maximum soft-start time (typical)
  • -40°C to +125°C operating junction temperature range

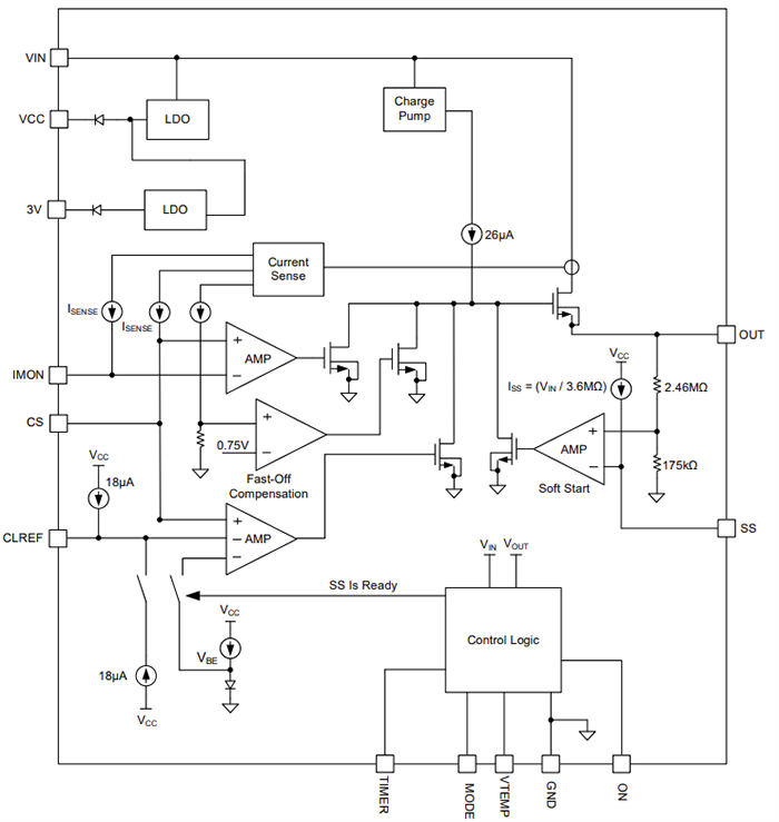
Functional Block Diagram

Block Diagram - Monolithic Power Systems (MPS) MP5048A Hot-Swap Intelli-Fuse Solution
Publicado: 2023-10-17 | Actualizado: 2023-10-26