Monolithic Power Systems (MPS) MP3414E Synchronous Step-Up Converters

Monolithic Power Solutions (MPS) MP3414E Synchronous Step-Up Converters are high-efficiency, current-mode, switching voltage regulators with output disconnect. MP3414E offers start-up from an input voltage as low as 0.8V, inrush current limiting, and short-circuit protection (SCP). The TSOT23-8 packaged devices feature an integrated power MOSFET that supports up to 4V output voltage (VOUT) and up to 1.8A of peak current (IPEAK). A fixed 1MHz switching frequency (fSW) allows for smaller external components. Internal compensation and soft start (SS) reduce the external component count, providing a compact solution.

An integrated, P-channel synchronous rectifier improves efficiency and eliminates the need for an external Schottky diode. If the MP3414E shuts down, then the P-channel MOSFET disconnects the output from the input. Output disconnect allows the complete discharge of the output enabling the 1μA supply current in shutdown mode (ISD).

Features

  • Optimized performance with MPS MPL-AL4020 inductor series
  • Up to 96% efficiency
  • 0.8V low start-up voltage
  • 0.6V to 4V input voltage range
  • 1.8V to 4V output voltage range
  • Internal synchronous rectifier
  • 1MHz fixed switching frequency
  • 34µA quiescent current, 40µA maximum
  • 1µA shutdown current, 2µA maximum
  • True output disconnect from the input
  • Down mode
  • Small external components
  • Inrush current limiting
  • Internal soft start
  • Over-voltage and short-circuit protection
  • Available in a TSOT23-8 package

Applications

  • Battery-powered products
  • Personal medical devices
  • Portable media players
  • Wireless peripherals
  • Handheld computers and smartphones

Specifications

  • Recommended operating conditions
    • 0.8V to 4V start-up range
    • 0.6V to 4V input range
    • 1.8V to 4V output range
    • -40°C to +125°C operating junction temperature range
  • 2.19W continuous power dissipation at +25°C
  • 34µA typical quiescent current, 40µA maximum
  • 1µA typical shutdown current, 2µA maximum
  • 0.4V to 0.6V under-voltage lockout threshold
  • 0.85MHz to 1.15MHz switching frequency
  • 1.191V to 1.229V feedback voltage range
  • 1nA typical feedback current, 50nA maximum
  • 0.75A typical start-up current limit
  • +150°C typical thermal shutdown
  • +20°C typical hysteresis
  • ESD ratings
    • 2000V Human Body Model (HBM)
    • 1500V Charged Device Model (CDM)

Typical Application

Application Circuit Diagram - Monolithic Power Systems (MPS) MP3414E Synchronous Step-Up Converters

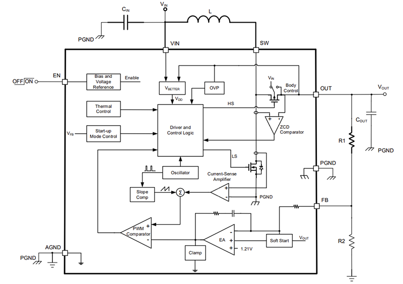
Block Diagram

Block Diagram - Monolithic Power Systems (MPS) MP3414E Synchronous Step-Up Converters
Publicado: 2023-01-19 | Actualizado: 2023-02-21