Monolithic Power Systems (MPS) EVQ8861-LE-00A Evaluation Board

Monolithic Power Systems (MPS) EVQ8861-LE-00A Evaluation Board is designed to demonstrate the capabilities of the AEC-Q100 qualified MPQ8861 high-frequency, synchronous, rectified, step-down, switch-mode converters with an I2C interface. The MPQ8861 18V synchronous step-down converters offer a fully integrated solution that achieves 12A of continuous output current (IOUT) with excellent load/line regulation across a wide 2.9V to 18V input voltage (VIN) supply range.

Features

  • 5V input voltage
  • 1V output voltage
  • 12A output current
  • 500kHz switching frequency
  • 85.5mm x 63.5mm x 20mm (LxWxH) dimensions

Applications

  • Automotive systems
  • Industrial systems

Evaluation Set-Up

Mechanical Drawing - Monolithic Power Systems (MPS) EVQ8861-LE-00A Evaluation Board

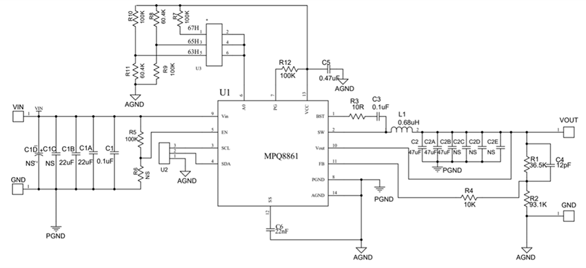
Schematic

Schematic - Monolithic Power Systems (MPS) EVQ8861-LE-00A Evaluation Board
Publicado: 2024-10-15 | Actualizado: 2024-11-18