Mikroe MIKROE-3274 Magnetic Linear Click
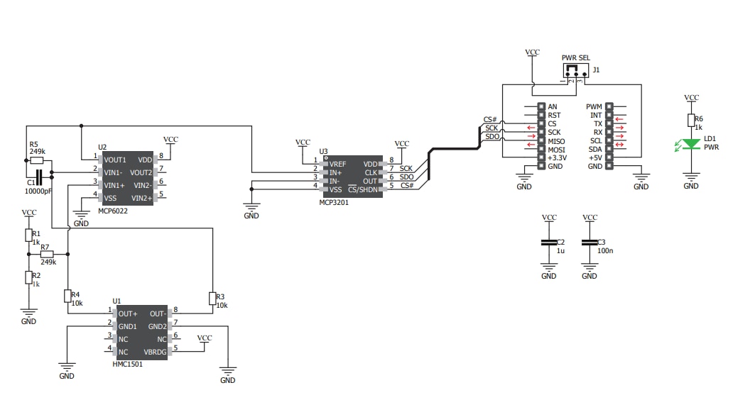
Mikroe MIKROE-3274 Magnetic Linear Click is an accurate position sensing Click board that is equipped with the Honeywell HMC1501 magnetic field displacement sensor IC. This click incorporates a single saturated-mode Wheatstone bridge that consists of four magneto-resistive elements. The MIKROE-3274 click also includes onboard modules such as Microchip MCP6022 operational amplifier and Microchip MCP3201 A/D converter. The HMC1501 sensor employs the Anisotropic Magneto-Resistive (AMR) technology that achieves a very high precision. Typical applications include the development of contactless position and direction sensing, Human Machine Interface (HMI), precision measurement, and proximity detection.Features
- Absolute sensing of the magnetic field
- Compact size
- Differential outputs from the internal Wheatstone bridge
- SPI interface
- 3.3V or 5V input voltage
- 28.6mm x 25.4mm dimensions
Applications
- Development of contactless position and direction sensing
- HMI interfaces
- Precision measurement
- Proximity detection
Overview
Schematic
Publicado: 2019-01-07
| Actualizado: 2022-08-02
