Microchip Technology MCP2561FD CAN FD Transceivers

Microchip MCP2561FD CAN FD Transceivers are second-generation high-speed CAN transceivers that offer the same features as the MCP2561/2. The transceivers guarantee Loop Delay Symmetry in order to support the higher data rates required for CAN FD. The maximum propagation delay was improved to support a longer bus length. The device family members are MCP2561FD with SPLIT pin and MCP2562FD with VIO pin.

Features

  • Optimized for CAN FD (Flexible Data rate) at 2, 5, and 8Mbps Operation
    • Maximum Propagation Delay 120ns
    • Loop Delay Symmetry -10%/+10% (2Mbps)
  • Implements ISO-11898-2 and ISO-11898-5 Standard Physical Layer Requirements
  • AEC-Q100 Grade 0
  • Very Low Standby Current (5μA, typical)
  • VIO Supply Pin to Interface Directly to CAN Controllers and Microcontrollers with 1.8V to 5.5V I/O
  • SPLIT Output Pin to Stabilize Common Mode in Biased Split Termination Schemes
  • CAN Bus Pins are Disconnected when Device is Unpowered
    • An Unpowered Node or Brown-Out Event will Not Load the CAN Bus
  • Detection of Ground Fault
    • Permanent Dominant Detection on TXD
    • Permanent Dominant Detection on Bus
  • Power-on Reset and Voltage Brown-Out Protection on VDD pin
  • Protection Against Damage Due to Short-Circuit Conditions (Positive or Negative Battery Voltage)
  • Protection Against High-Voltage Transients in Automotive Environments
  • Automatic Thermal Shutdown Protection
  • Suitable for 12V and 24V Systems
  • Meets or exceeds stringent automotive design requirements including "Hardware Requirements for LIN, CAN and FlexRay Interfaces in Automotive Applications" Version 1.3, May 2012
    • Radiated emissions @ 2Mbps with Common Mode Choke (CMC)
    • DPI @ 2Mbps with CMC
  • High ESD Protection on CANH and CANL, meeting IEC61000-4-2 up to ±14 kV
  • Available in PDIP-8L, SOIC-8L, and 3x3 DFN-8L
  • Temperature ranges
    • Extended (E) -40°C to +125°C
    • High (H) -40°C to +150°C

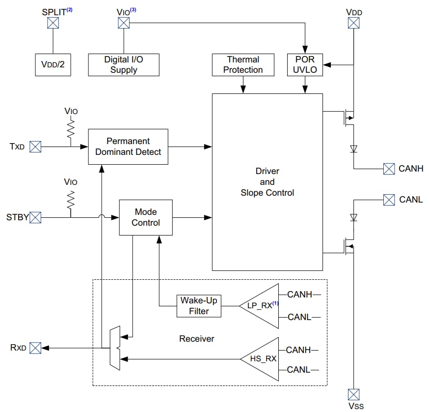
Block Diagram

Block Diagram - Microchip Technology MCP2561FD CAN FD Transceivers
Publicado: 2016-10-24 | Actualizado: 2022-03-11