Microchip Technology MCP16431MHz Synchronous Boost LED Regulator
Microchip MCP1643 1MHz Synchronous Boost LED Constant Current Regulator is optimized to drive one LED with constant current that operates from one and two-cell alkaline and NiMH/NiCd batteries. This Microchip device can also drive two red/green/yellow series connection LEDs. Low-voltage technology allows the regulator to start up without high-output voltage and load-current overshoot from a low 0.65V input. The device features a typical peak input current limit of 1.5A. High efficiency is accomplished by integrating the low resistance N-Channel Boost switch and synchronous P-Channel switch. All compensation and protection circuitry are integrated to minimize external components. MCP1643 features an output overvoltage protection that limits the output voltage to 5.0V typical, in case the LED fails or output load is disconnected. MCP1643 is ideal for use in a variety of applications, including one- and two-cell Alkaline and NiMH/NiCd portable LED lighting products, LED flashlights and headlamps, rechargeable flashlights, wall LED lamps with motion detectors, and more.MCP1643 Synchronous Boost LED Constant Current Regulator Evaluation Board demonstrates the MCP1643 in a boost converter application supplied by one AA battery, or from an external voltage source, which drives an LED with three selectable currents. This evaluation board was developed to help engineers reduce the product design cycle time.
Features
- 1.6A Typical Peak Input Current Limit
- Up to 550 mA LED Load Current
- Low Start-up Voltage: 0.65V (typical, 25mA LED Current)
- Low Operating Input Voltage: down to 0.5V
- Maximum Input Voltage < VLED < 5.0V
- Maximum Output Voltage:
- 5.0V
- Overvoltage Protection
- Low Reference Voltage:
- VFB = 120mV
- Minimal Power Loss on Sense Resistor
- Pulse-Width Modulation Mode Operation (1MHz)
- Internal Synchronous Rectifier
- Internal Compensation
- Inrush Current Limiting
- Internal Soft-Start (240μs typical)
- Shutdown (EN = GND):
- True Load Disconnect
- Dimming Control by Variable Duty Cycle
- Shutdown Current: 1.2μA (typical)
- Overtemperature protection
- Packages:
- MSOP-8
- 2x3 DFN-8
Applications
- One and Two Cell Alkaline and NiMH/NiCd Portable LED Lighting Products
- LED Flashlight and Head Lamps
- Rechargeable Flashlights
- Wall LED Lamps with Motion Detectors
- LED supply for backlights
- General LED constant current applications
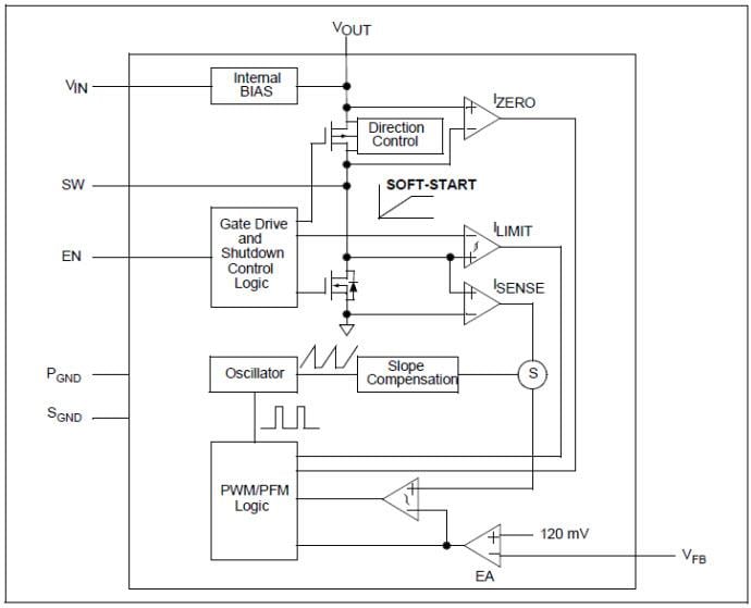
Block Diagram
Publicado: 2014-03-18
| Actualizado: 2022-03-11
