MACOM CMPA0527005F-AMP Demonstration Amplifier Circuit

MACOM CMPA0527005F-AMP Demonstration Amplifier Circuit features a test board with CMPA0527005F gallium nitride (GaN) monolithic microwave integrated circuits (MMICs) in a 6-leaded flange package. The CMPA0527005F GaN MMICs are intended for power amplifiers and feature a 50V operating voltage. MACOM CMPA0527005F-AMP1 Demonstration Amplifier Circuit has a 28V operating voltage and a frequency range of 2.7GHz to 3.5GHz.

Features

  • Test board with CMPA0527005F GaN MMICs
  • Intended for power amplifiers
  • 50V operating voltage
  • 28V operating voltage
  • 2.7GHz to 3.5GHz frequency range
  • 6-leaded flange package

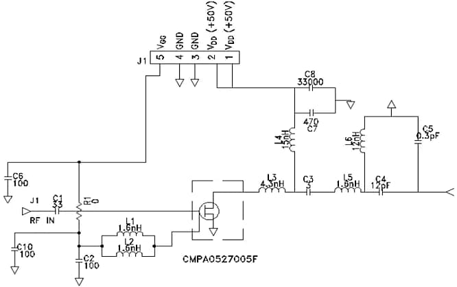
Schematic

MACOM CMPA0527005F-AMP Demonstration Amplifier Circuit
Publicado: 2019-05-07 | Actualizado: 2024-01-18