M5Stack Mini Dual Button Unit

M5Stack Mini Dual Button Unit offers a two-button design of different colors. The Mini Dual Button Unit communicates with M5Core through a GROVE B port. The M5Stack Mini Dual Button Unit allows pairing with the exact same mechanism. The input pin status can detect button status by simply capturing the high/low electrical level.

Features

  • GROVE interface, support UIFlow and Arduino
  • Two Lego-compatible holes
  • 60mm x 57mm x 17mm Package size

Kit Contents

  • 1x Dual button unit
  • 1x Grove cable

Applications

  • Game controllers
  • Remote control switches

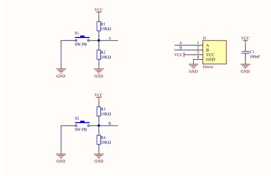
Schematic

Schematic - M5Stack Mini Dual Button Unit
Publicado: 2021-01-25 | Actualizado: 2022-03-11