Infineon Technologies TLS102B0 Voltage Regulator
Infineon TLS102B0 Voltage Regulator is a monolithic integrated Low Drop-Out (LDO) voltage tracking regulator with high accuracy in a small PG-SCT595-5 package. The TLS102B0 LDO voltage regulator is designed to supply off-board systems like sensors in powertrain management systems under the severe conditions of automotive applications. The voltage regulator is equipped with additional protection functions against reverse polarity and short circuit to GND and battery. The TLS102B0 voltage regulator features high-accuracy tracking, adjustable output voltage, low current consumption, and able to drive up to 20mA loads. Typical applications include automotive sensors, protected sensors, secondary voltage supply, high-precision voltage tracking, precision voltage replication, and a power switch for an off-board load.Features
- 20mA current capability
- Very high accuracy tracking
- Output voltage adjustable down to 2V
- Stable with ceramic output capacitors
- Reverse polarity protected
- Very low dropout voltage of typical 120mV @ 20mA
- Very low current consumption of typical 3µA in off-mode
- -16V ≤ VIN ≤ 45V wide input voltage range
- -40°C ≤ Tj ≤ 150°C wide temperature range
- Short circuit protected output (to GND and to battery)
- Over-temperature protection
- Green product (RoHS compliant)
- AEC-qualified
Applications
- Automotive sensor supply
- Protected sensor supply for off-board sensors
- Secondary voltage supply for automotive Electronic Control Unit (ECU)
- High-precision voltage tracking
- Precision voltage replication
- Power switch for off-board load
TLS102B0 Block Diagram
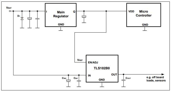
TLS102B0 Application Diagram
Publicado: 2018-05-25
| Actualizado: 2022-08-08
