Espressif Systems ESP32-C6-WROOM-1 Multiprotocol Modules
Espressif Systems ESP32-C6-WROOM-1 Multiprotocol Modules are general-purpose Wi-Fi®, IEEE 802.15.4, and BLUETOOTH® LE modules. These multiprotocol modules are built around the ESP32-C6 series of SoCs and 32-bit RISC-V single-core microprocessors featuring up to 8MB flash. The ESP32-C6-WROOM-1 multiprotocol modules feature 23 GPIOs, rich peripherals, and an onboard PCB antenna. These multiprotocol modules integrate a rich set of peripherals, including SPI, parallel IO interface, controller, and on-chip debugs functionality via JTAG and SOC event task matrix.
The ESP32-C6-WROOM-1 multiprotocol modules feature CPU and on-chip memory, Wi-Fi, integrated components on the module, and Bluetooth. These multiprotocol modules operate at a 3V to 3.6V operating voltage range. The ESP32-C6-WROOM-1 multiprotocol modules are ideal for use in smart home, industrial automation, health care, and consumer electronics applications.
Variants
- ESP32-C6-WROOM-1-N4: On-board PCB antenna, 4MB flash
- ESP32-C6-WROOM-1-N8: On-board PCB antenna, 8MB flash
- ESP32-C6-WROOM-1U-N4: U.FL antenna connector, 4MB flash
- ESP32-C6-WROOM-1U-N8: U.FL antenna connector, 8MB flash
Features
- Supports 2.4GHz Wi-Fi 6 (802.11ax), BLUETOOTH 5 (LE), Zigbee®, and Thread (802.15.4)
- Built around ESP32-C6 series of SoCs, 32-bit RISC-V single-core microprocessor
- Flash up to 8MB
- 23x GPIOs, rich set of peripherals
- On-board PCB antenna or external antenna connector
Applications
- Industrial automation
- Health care
- Consumer electronics
- Smart home
- Smart agriculture
- POS machines
- Service robot
- Audio devices
- Generic low-power IoT
- Sensor hubs
- Data loggers
Specifications
- Wi-Fi
- 1T1R in 2.4GHz band
- IEEE 802.11ax-compliant
- 20MHz-only non-AP mode
- Uplink and downlink OFDMA, especially suitable for simultaneous connections in high-density environments
- Downlink MU-MIMO (multi-user, multiple input, multiple output) to increase network capacity
- Beamformee that improves signal quality
- Channel Quality Indication (CQI)
- Dual Carrier Modulation (DCM) to improve link robustness
- Spatial reuse to maximize parallel transmissions
- Target Wake Time (TWT) that optimizes power-saving mechanisms
- Fully compatible with IEEE 802.11b/g/n protocol
- 20MHz and 40MHz bandwidth
- Data rate up to 150Mbps
- Wi-Fi Multimedia (WMM)
- TX/RX A-MPDU, TX/RX A-MSDU
- Immediate block ACK
- Fragmentation and defragmentation
- Transmit Opportunity (TXOP)
- Automatic Beacon Monitoring (Hardware TSF)
- 4x virtual Wi-Fi interfaces
- Simultaneous support for infrastructure BSS in Station mode, SoftAP mode, Station + SoftAP mode, and promiscuous mode (Note: When ESP32-C6 scans in Station mode, the SoftAP channel will change along with the Station channel)
- 802.11mc FTM
- 2412MHz to 2484MHz operating frequency range
- BLUETOOTH
- BLUETOOTH LE: BLUETOOTH 5.3 certified
- BLUETOOTH mesh
- Multiple advertisement sets
- Advertising extensions
- High power mode (20dBm, share the same PA with Wi-Fi)
- 125Kbps, 500Kbps, 1Mbps, and 2Mbps speeds
- Advertising extensions
- Multiple advertisement sets
- Channel selection algorithm #2
- LE power control
- Internal co-existence mechanism between Wi-Fi and BLUETOOTH to share the same antenna
- CPU and on-chip memory
- ESP32-C6 embedded, 32-bit RISC-V single-core microprocessor, up to 160MHz
- 320KB ROM
- 512KB SRAM
- 16KB Low-power (LP) SRAM
- IEEE 802.15.4
- Compliant with IEEE 802.15.4-2015 protocol
- OQPSK PHY in 2.4GHz band
- 250Kbps data rate
- Thread 1.3
- Zigbee 3.0
- Integrated components
- 40MHz crystal oscillator
- SPI flash
- Antenna options
- On-board PCB antenna (ESP32-C6-WROOM-1)
- External antenna via a connector (ESP32-C6-WROOM-1U)
- Operating conditions
- 3.0V to 3.6V power supply range
- -40°C to +85°C ambient temperature range
- Peripherals include a GPIO, SPI, parallel IO interface, UART, I2C, I2S, RMT (TX/RX), pulse counter, LED PWM, USB Serial/JTAG controller, MCPWM, SDIO2.0 slave controller, GDMA, TWAI® controller, on-chip debug functionality via JTAG, event task matrix, ADC, temperature sensor, system timer, general-purpose timers, and watchdog timers
- 4MB and 8MB versions available
- Sizes
- 18.0mm x 25.5mm x 3.2mm for ESP32-C6-WROOM-1
- 18.0mm x 19.2mm x 3.2mm for ESP32-C6-WROOM-1U
Block Diagram
Dimensions
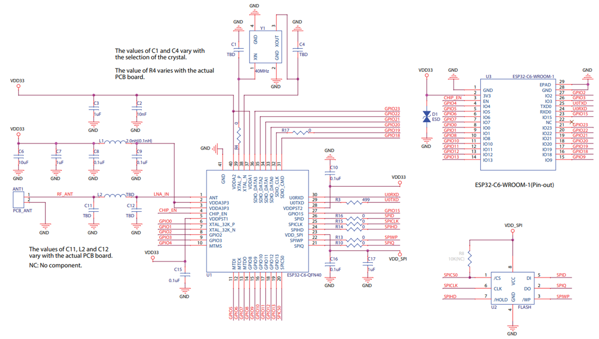
Schematic Diagram
