Diodes Incorporated Miniature Surface Mount Bridge Rectifiers

Diodes Incorporated Miniature Surface Mount Bridge Rectifiers are high voltage bridge rectifiers that are manufactured using glass passivated die construction. These bridge rectifiers utilize 50% less PC board space than four individual SMA rectifiers in a bridge configuration. The miniature surface mount bridge rectifiers offer high reverse breakdown voltage, low reverse leakage current, and ultra-fast recovery time for improved power efficiency. These miniature surface mount bridge rectifiers have a low profile design (height<1.5mm) and provide low-cost solutions for LED lighting and Power adaptors. Typical applications include SMPS for PC/servers, LED lighting, power supplies, chargers/adaptors, Power over Ethernet (PoE), and TV/monitor power supplies.

Features

  • Glass passivated die construction
  • Miniature bridge package and low profile design:
    • Saves 50% less space on pc boards (height<1.5mm)
  • Low reverse leakage current:
    • IR<5µA @ VR=1000V
  • Ideal for SMT manufacturing
  • Low forward voltage drop
  • Ultrafast to fast recovery times for higher efficiency
  • Low forward voltage drop
  • Surge overload rating (up to 110A peak)
  • Lead-free finish and RoHS compliant
  • Halogen-free 'green' device

Applications

  • SMPS for PC and servers
  • LED lighting
  • Power supplies
  • Telecommunication applications
  • Chargers/adaptors
  • Power over Ethernet (PoE)
  • Office equipment
  • TV and monitor power supplies

Application Overview

Diodes Incorporated Miniature Surface Mount Bridge Rectifiers

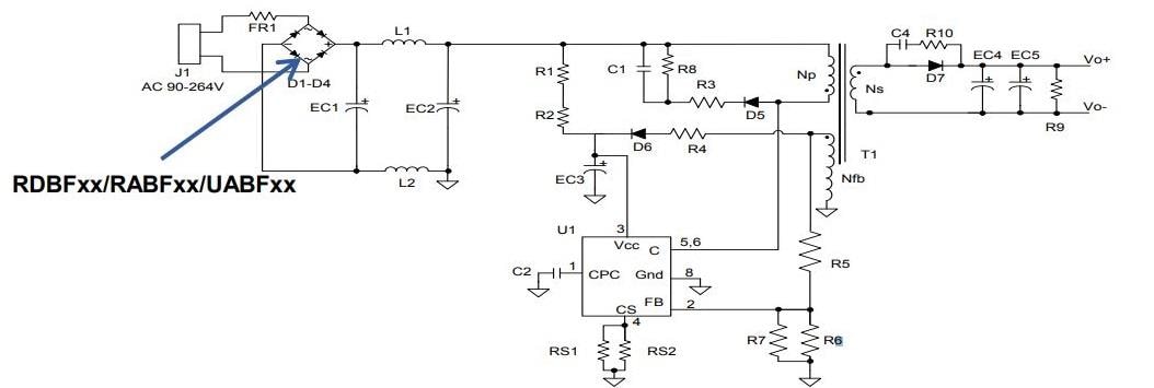
Application Circuit Diagram

Application Circuit Diagram - Diodes Incorporated Miniature Surface Mount Bridge Rectifiers
View Results ( 6 ) Page
N.º de artículo Hoja de datos Descripción If - Corriente directa Sobrecorriente máx. Paquete / Cubierta
MSB30M-13 MSB30M-13 Hoja de datos Rectificadores en puente Bridge Rectifier
DBF1510U-13 DBF1510U-13 Hoja de datos Rectificadores en puente Bridge Rectifier 1.5 A 70 A DBF-4
DBF210-13 DBF210-13 Hoja de datos Rectificadores en puente Bridge Rectifier 2 A 70 A DBF-4
DBF2510-13 DBF2510-13 Hoja de datos Rectificadores en puente Bridge Rectifier 2.5 A 80 A DBF-4
RDBF1510U-13 RDBF1510U-13 Hoja de datos Rectificadores en puente Bridge Rectifier 1.5 A 70 A DBF-4
MSB30TM MSB30TM Hoja de datos Rectificadores en puente Standard Bridge MSBL T&R 2.5K
Publicado: 2018-08-03 | Actualizado: 2022-09-30