Diodes Incorporated AL1692 LED Driver-Controllers
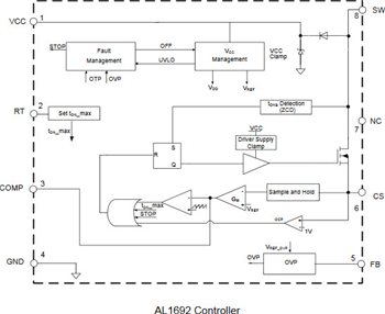
Diodes Incorporated AL1692 LED Driver-Controllers are platform-based design solutions for Triac-dimmable LED lamps. The AL1692 series is available in both controller-only and internal MOSFET versions. The internal MOSFET versions of the AL1692 LED provide a cost-effective solution with a compact PCB size and directly drive lamps rated from 3W to 20W. The controller-only version, when used with an external MOSFET, can support higher power applications up to 25W. Intended for offline Triac-dimmable LED lighting applications, the single-stage, buck-boost, non-isolated configuration of the AL1692 provides a high power factor and high Triac dimmer compatibility solution to meet NEMA SSL standards.The AL1692 LED driver-controller eliminates auxiliary winding and provides an accurate output LED current that ensures excellent line and load regulation, while its operation in boundary conduction mode (BCM) achieves high‑conversion efficiency and eases EMI design to further reduce BOM cost. Enhanced internal protection features, such as LED open/short circuit protection, overtemperature, undervoltage lockout, leading-edge blanking, cycle-by-cycle overcurrent protection, and thermal fold‑back protection improve system safety and reliability. The controller-only version of the AL1692 is offered in a SO-8 package, while the MOSFET options are supplied in a SO-7 package.
Features
- Internal High-Voltage MOSFET Options
- 400V/3A
- 600V/2A
- 700V/1A
- RDSON 4Ω and 1.8Ω for Super-Junction
- Tight Current Sense Tolerance: ±3%
- Low Startup Current: 130μA
- Low Operation Current: 170μA
(Switching Frequency at 4kHz) - Single Winding Inductor
- Wide Range of Dimmer Compatibility
- NEMA SSL6 Dimming Curve Compliant
- Overtemperature Protection (OTP)
- -40Cº to +105ºC operating temperature range
- Internal Protections
- Undervoltage Lockout (UVLO)
- Leading-Edge Blanking (LEB)
- Cycle-by-Cycle Overcurrent Protection (OCP)
- Output Open/Short Protection (OVP/OSP)
- Thermal Foldback Protection (TFP)
- Package options
- SO-8 (controller only)
- SO-7 (with MOSFET)
- Totally Lead-Free and Fully RoHS Compliant
- Halogen and Antimony Free
Applications
- Dimmable 230V LED
- GU10/PAR lamps
- Class-A/B/P lamps
- Filament lamps
- Offline LED Power Supply Drivers
- Dimmable 120V LED
- Class-A lamps
- PAR3x lamps
Additional Resources
Publicado: 2017-02-10
| Actualizado: 2023-03-16
